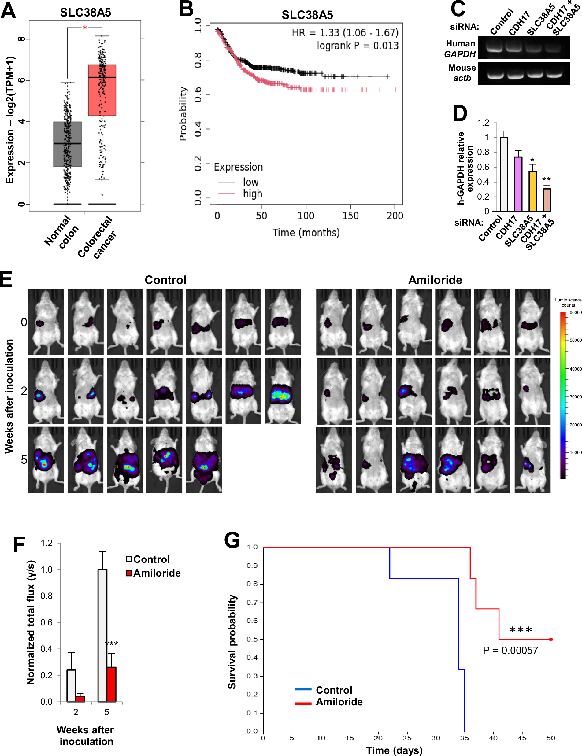
Fig. 7: Inhibition of SLC38A5 reduces liver metastasis of colorectal cancer cells.

A SLC38A5 mRNA expression in colorectal cancer or normal tissue was analyzed using TCGA colorectal cancer database according to the GEPIA2 website. SLC38A5 expression was significantly higher in tumors than normal tissues (*p < 0.05). B High SLC38A5 expression associates with poor colorectal cancer patient survival using the Kaplan-Meier Plotter website, which includes 1336 colorectal cancer patients. Log-rank test and Hazard Ratio values are shown inside the panel. KM12SM cells transfected with the indicated siRNAs were inoculated into the spleen of mice. After 72 h, mRNA from livers was isolated and subjected to (C) RT-PCR or (D) qPCR to detect human GAPDH, as a surrogate for liver colonization. Murine β-actin was used as loading control. Transient silencing of SLC38A5 combined or not with CDH17 silencing caused a significant reduction in liver colonization (*p < 0.05; **p < 0.01). Data are representative of three independent experiments. E Luminescence images of liver metastasis taken after inoculation of KM12SM GFP-Luc cells in the spleen of SCID mice (n = 7) treated intraperitoneally with amiloride (5 mg/kg) or vehicle for 4 weeks. Images were taken at the indicated times after inoculation. F Photon flux determinations were normalized and represented as mean ± SEM. Amiloride treatment significantly reduces the photon flux (***p < 0.001), indicating a reduction in tumor volume, compared to control mice. G Amiloride treatment significantly increased the survival of mice according to the log-rank test (***p < 0.001).