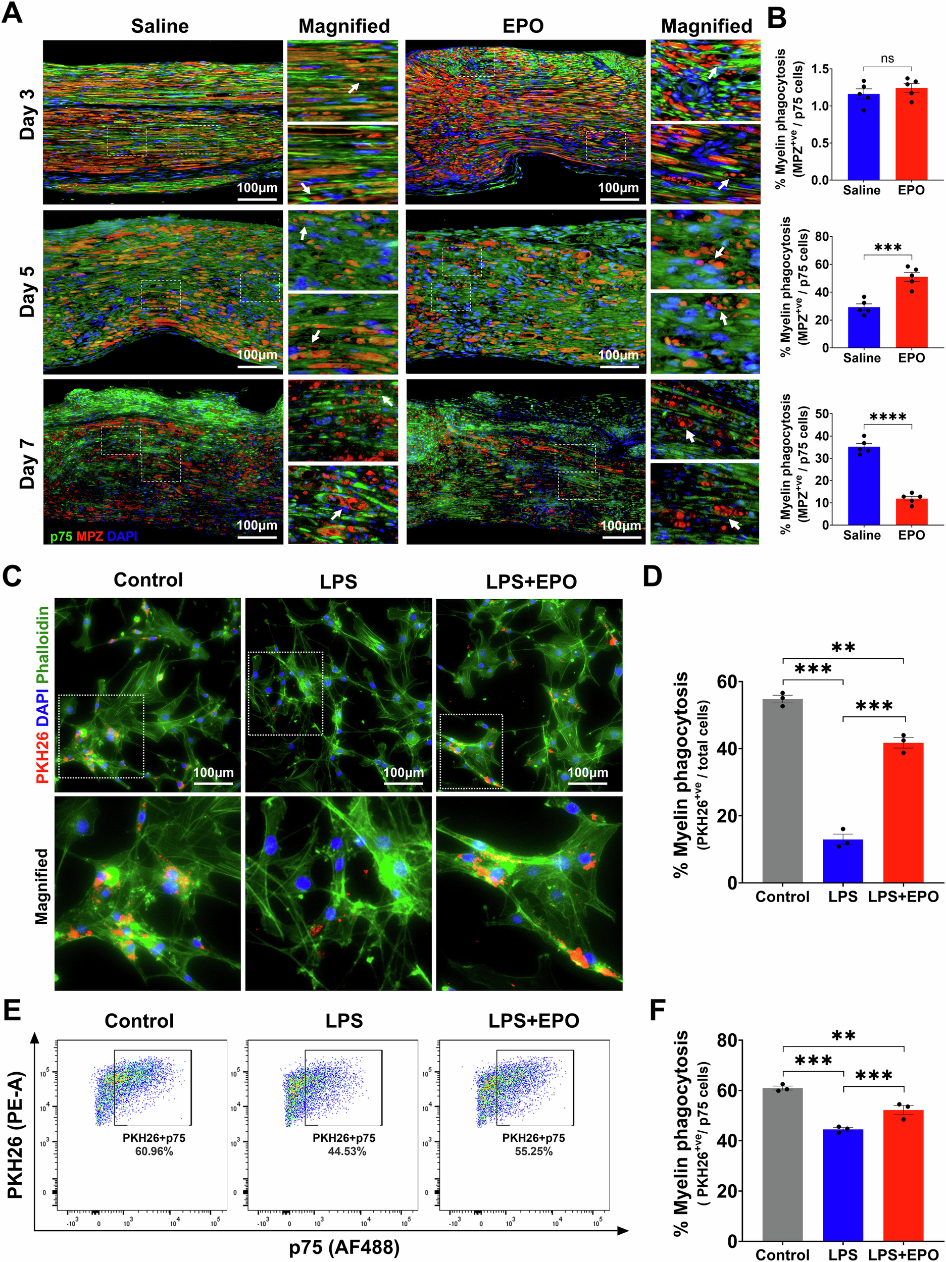
Fig. 7: EPO enhanced Schwann cell phagocytosis of cellular debris following SNCI.

A, B Representative IF images and quantitative results of repair SCs (anti-p75 staining) phagocytosis of myelin debris (anti-MPZ staining) in saline and EPO treated nerve tissues on post-SNCI days 3, 5, and 7. n = 5/group. C, D Representative IF images and quantitative results of repair SCs (phalloidin staining) phagocytosis of myelin debris (PKH26 staining) following 24 h EPO (10 IU/mL) treatment under LPS (500 ng/mL) stress conditions. n = 3/group. E, F Flow cytometry images and quantitative results of repair SCs (p75 positive cells) phagocytosis of myelin debris (PKH26 staining) following 24 h EPO (10 IU/mL) treatment under LPS (500 ng/mL) stress conditions. n = 3/group. Data are represented as mean ± SEM. The statistical significance is indicated by asterisks (**P < 0.0021, ***P < 0.0002, and ****P < 0.0001 vs. saline group) and compared using two-tailed, unpaired t-tests or ordinary one-way ANOVA.