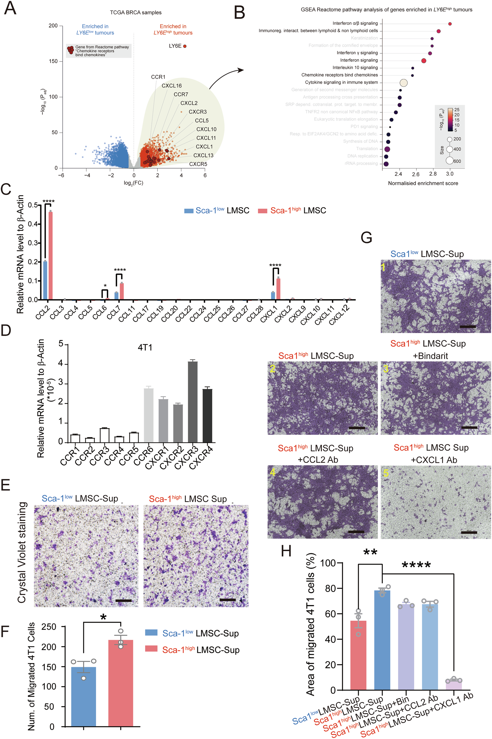
Fig. 3: Sca-1high LMSCs promote 4T1 cell migration through CXCL1.

A Volcano plot showing genes enriched in LY6Ehigh or LY6Elow samples from TCGA BRCA cohort. Genes from Reactome pathway “Chemokine receptors bind chemokines” are highlighted. B GSEA Reactome enrichment analysis of genes enriched in LY6Ehigh samples from (A). Inflammation-related pathways are in black, and other pathways are in gray. C Expression levels of different genes associated with cytokines in Sca-1low and Sca-1high LMSCs were determined by real-time PCR (n = 3). D Expression levels of chemokine receptors on the 4T1 cells were also detected by real-time PCR (n = 3). E, F Transferred 4T1 cells cultured with Sca-1low and Sca-1high LMSCs supernatant separately were analyzed by crystal violet staining (n = 3). Scale bar = 500 μm. G, H Sca-1high LMSCs supernatant was treated with Bindarit, CCL2 antibody, or CXCL1 antibody, respectively, and then employed to culture 4T1 cells (n = 3). The migrated 4T1 cells were stained by crystal violet. Scale bar = 500 μm. Data are mean ± SEM of biologically independent samples. Statistical analysis was determined by one-tailed unpaired t test (A, D) and one-way ANOVA with Bonferroni’s multiple comparisons test (F). *p < 0.05, ****p < 0.0001.