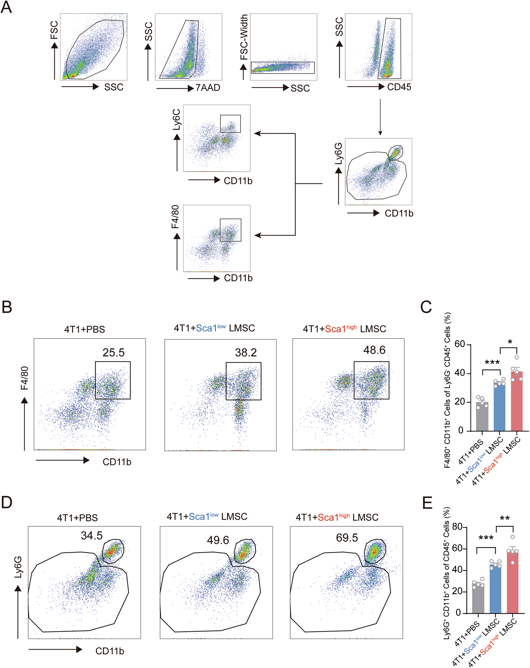
Fig. 4: Co-injection of 4T1 and Sca-1high LMSCs facilitate the recruitment of neutrophils and macrophages.

A The immune cells in mice blood were analyzed by flow cytometry, the gating strategy of flow cytometry is shown. B, C CD11b+ F4/80+ cells were further increased after co-injection of 4T1 and Sca-1high LMSCs compared with Sca-1low LMSCs (n = 5). D, E CD11b+ Ly6G+ cells were also further elevated in tumor-bearing mice after injection of Sca-1high LMSCs (n = 5). Data are mean ± SEM of biologically independent samples. Statistical analysis was determined by one-way ANOVA with Tukey’s multiple comparisons test. *p < 0.05, **p < 0.01, ***p < 0.001.