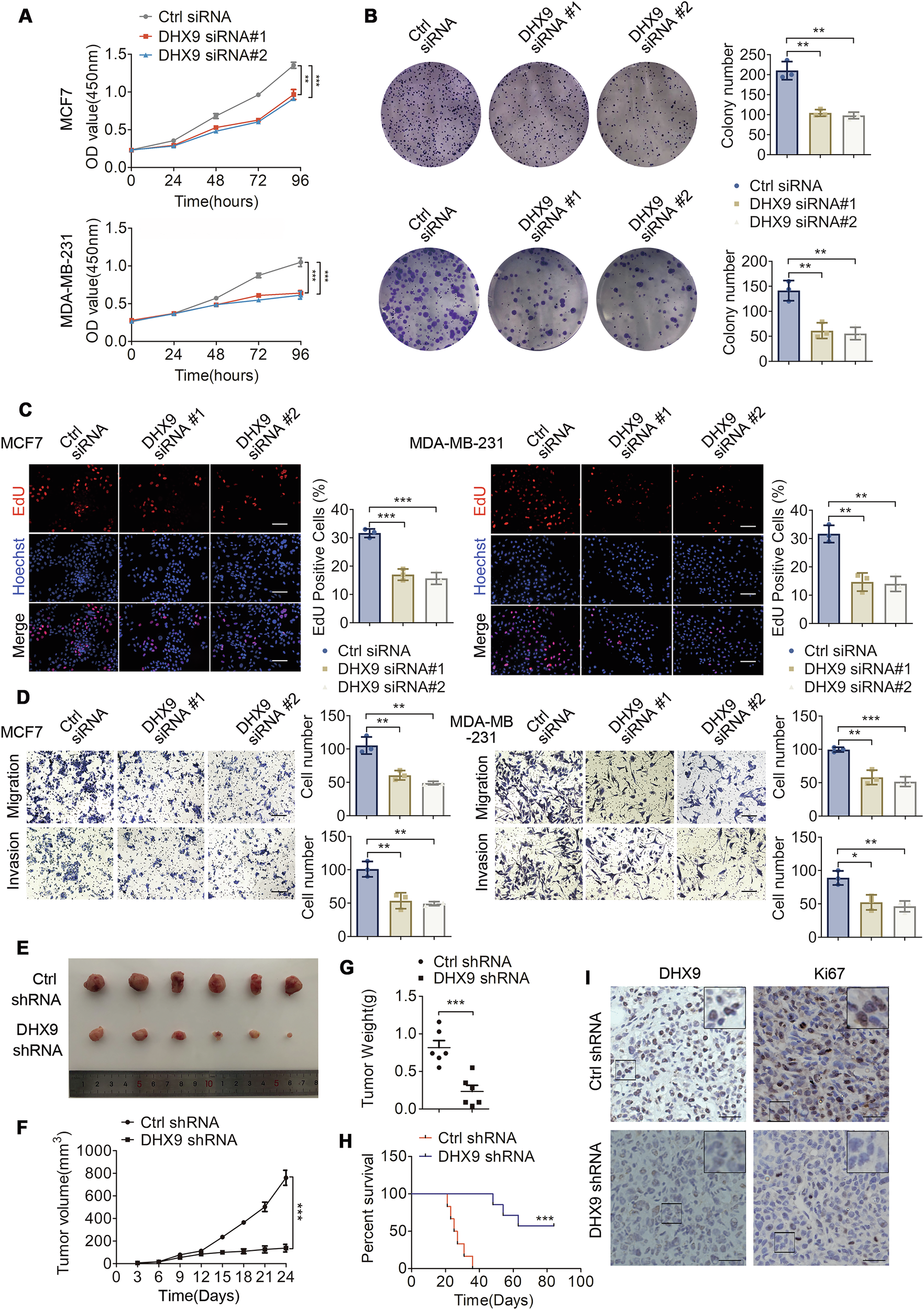
Fig. 2: DHX9 knockdown impairs breast tumorigenesis in vitro and in vivo.

A CCK-8 assays to evaluate the cell viability in BC cells after DHX9 knockdown. B Colony formation assays were performed after DHX9 knockdown. C EdU tests were conducted following DHX9 knockdown. Representative views and the quantification of EdU-positive cells are shown. Scale bars, 100 μm. D Transwell assays were conducted after DHX9 knockdown. Scale bars, 100 μm. E Image of excised xenografts at the terminal of the experiment (6 mice per group). F, G The volume (F) and weight (G) were calculated after three weeks growth of the xenografts (6 mice per group). H The Kaplan–Meier survival curve was established to display the survival difference among tumor-bearing nude mice. The statistical parameters were determined by a log-rank test (6 mice per group). ***p < 0.001. I Representative IHC pictures showing the immunostaining of DHX9 and Ki67 in mice xenografts (6 mice per group). Scale bars, 25 μm. Data are representative of three biological independent experiments (A–D) and are plotted as the mean ± SD (A-D, F, G). P-values were calculated by unpaired two-tailed Student’s t test (A–D, F, G). *p < 0.05, **p < 0.01, ***p < 0.001 vs. corresponding control.