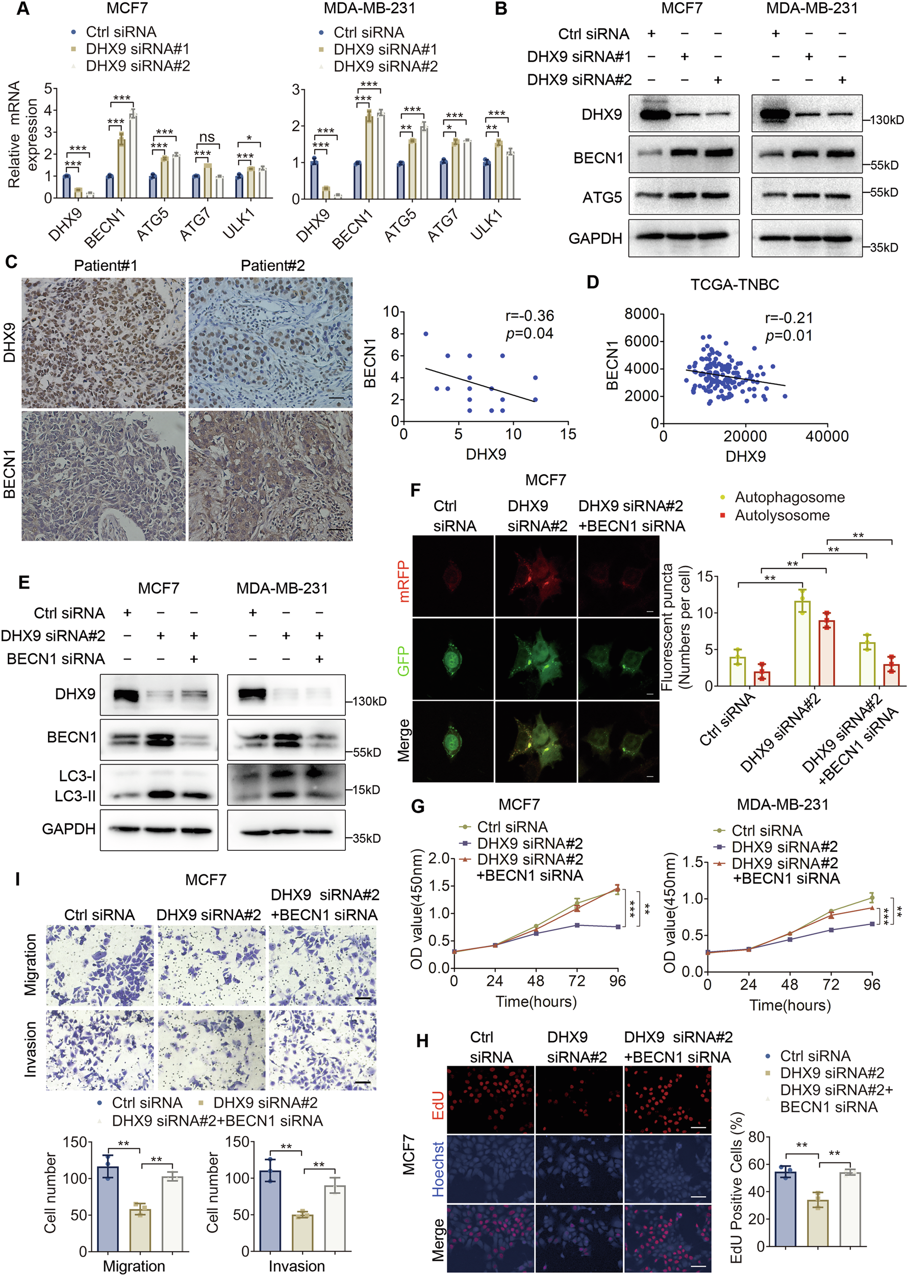
Fig. 4: BECN1 knockdown reverses the biological effects of DHX9 silencing on BC cells.

A Quantitative RT-PCR to inspect the mRNA expression of several ATGs after DHX9 knockdown. B Immunoblot to investigate the expression of BECN1, ATG5 and DHX9 after DHX9 knockdown. C Representative IHC photographs of BECN1 and DHX9 staining in primary BC tissues of the tissue microarray from two patients were shown (n = 31). Scale bars, 40 μm. The scatter plot (Right) shows the correlation analysis between DHX9 and BECN1. Pearson’s correlation analysis was conducted to assess the linear relationship between variables. P values (two-tailed) were calculated by Pearson r. D The correlation between DHX9 and BECN1 expression in TCGA-TNBC dataset. E Ctrl siRNA, DHX9 siRNA alone or DHX9 siRNA combined with BECN1 siRNA for BC cells treatment respectively. Then the protein levels of DHX9, BECN1 and LC3-II were analyzed by Western blotting. F MCF7 cell was transfected with mRFP-GFP-LC3 after DHX9 silencing or combined silencing of DHX9 and BECN1. Twenty-four hours later, autophagosomes (yellow dots) and autolysosomes (red-only dots) per cell were observed and counted. Scale bars, 5 μm. G, H Cell viability (G) and EdU-positive rates (H) were evaluated after DHX9 downregulation or combined downregulation of DHX9 and BECN1 in BC cells. Scale bars, 50 μm. I Cell invasion and migration ability were evaluated after DHX9 downregulation or combined downregulation of DHX9 and BECN1 in BC cells. Scale bars, 50 μm. Data are representative of three biological independent experiments (A, B, E–I) and are plotted as the mean ± SD (A, F–I). P values were calculated by unpaired two-tailed Student’s t test (A, F–I). *p < 0.05, **p < 0.01, ***p < 0.001 vs. corresponding control. ns not significant.