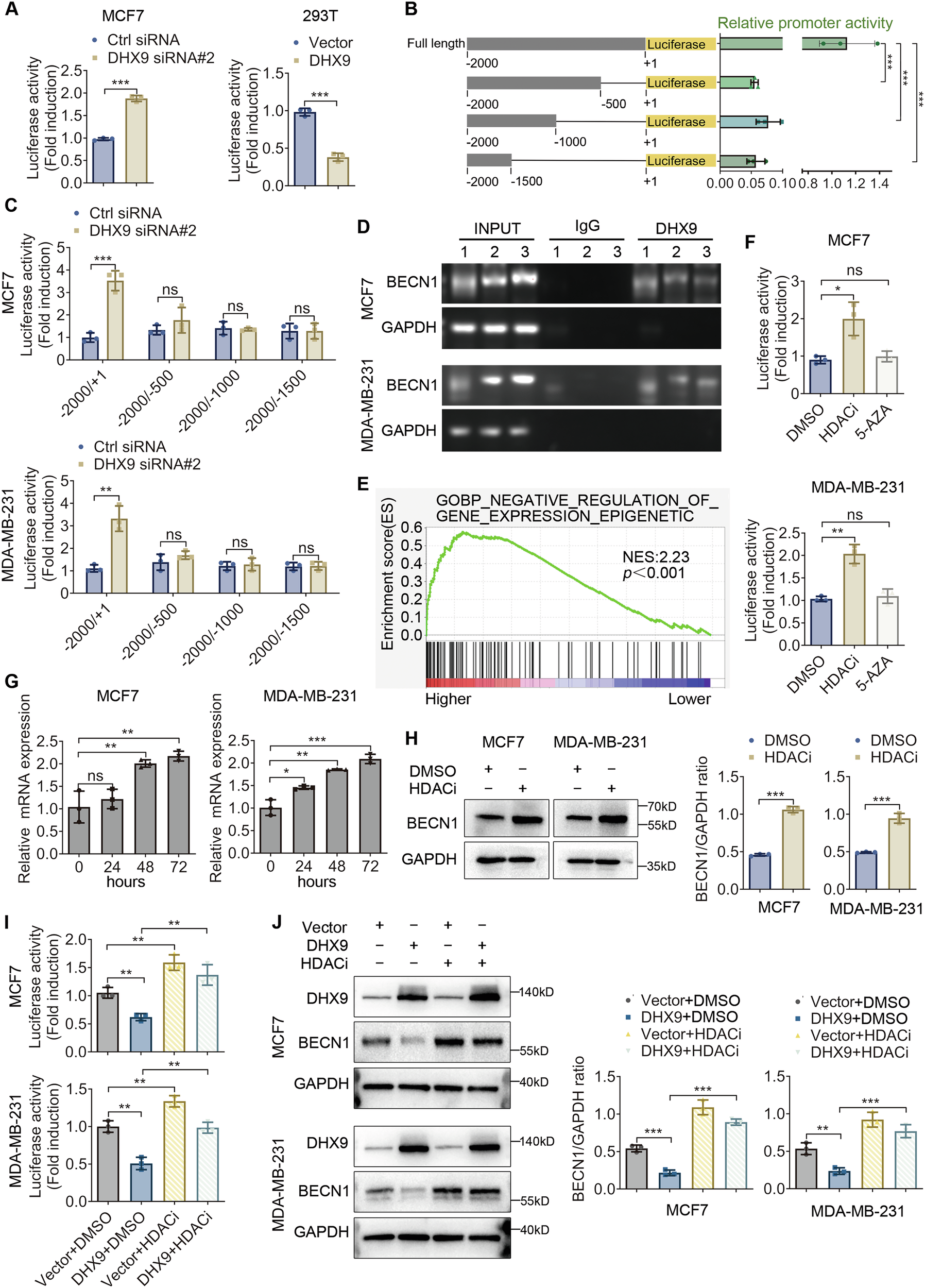
Fig. 5: DHX9 occupies the promoter of BECN1 and represses its transcription.

A Cells were transfected with BECN1-Luc after DHX9 silencing (MCF7) or overexpression (293T). Twenty-four hours later, the collected cells were subjected to the luciferase activity assay. B BC cells underwent co-transfection of pGL3-basic vectors harboring different fragments of the BECN1 promoter and pRL-TK control plasmid. The luciferase activity levels relative to the Renilla luciferase activity levels and the levels of the -2000 to +1 fragment were calculated. C pGL3-basic vectors harboring different fragments of the BECN1 promoter were transfected into BC cells, co-transfected with pRL-TK plasmid following DHX9 knockdown. The luciferase activity levels relative to the Renilla luciferase activity levels and the levels of the control group were calculated. D ChIP-PCR was performed with the indicated antibodies against DHX9 at the BECN1 promoter in BC cells. 1, 2, 3 indicated three different pairs of primers located in the −500 to +1 bp region of the BECN1 promoter. E Gene Ontology analysis using the TCGA-BRCA dataset shows that DHX9 high expression was enriched in the “Negative_Regulation_of_Gene Expression_Epigenetic” pathway. F Dual luciferase reporter assay to detect the transcriptional suppressive effect on BECN1 promoter with treatment of HDACi or 5-Aza-CdR (5-Aza). G The mRNA expression of BECN1 was detected by qPCR following treatment with HDAC inhibitor in indicated times. H Immunoblot to investigate the protein level of BECN1 following HDACi treatment. Histograms (Right) show the relative expression of BECN1 to GAPDH. I, J Dual luciferase reporter assay (I) and Western blot analysis (J) to assess whether the repression of BECN1 by DHX9 depends on HDAC activity. Histograms (J, Right) shows the relative protein expression of BECN1 to GAPDH. Data are representative of three biological independent experiments (A−D, F−J) and are plotted as the mean ± SD (A−C, F−J). P values were calculated by unpaired two-tailed Student’s t test (A, C, F−J) and Dunnett’ s multiple comparisons test (B). *p < 0.05, **p < 0.01, ***p < 0.001 vs. corresponding control. ns, not significant.