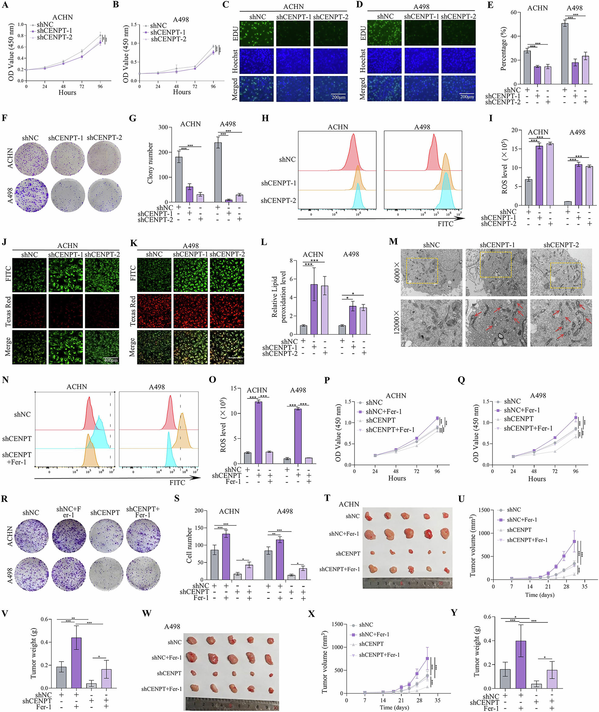
Fig. 3: Ferroptosis inhibitor Fer-1 inhibited shCENPT-mediated RCC ferroptosis in vitro and in vivo.
From: CENPT prevents renal cell carcinoma against ferroptosis by enhancing the synthesis of glutathione

A, B CCK-8 assay analyzing cell proliferation in different cells. C–E EdU immunofluorescence staining of ACHN and A498 cells transfected with indicated plasmids (20x). F, G Colony formation assay assessing cell proliferative ability in different cells. H Intracellular ROS levels in A498 and ACHN cells transfected with indicated shRNA lentiviruses. J–L Detection of lipid peroxidation levels of RCC cells transfected with shNC, shCENPT-1, and shCENPT-2. The green fluorescence (FITC channel) corresponds to peroxidized lipids, while the red fluorescence (Texas Red channel) corresponds to non - peroxidized lipids. M Electron micrographs in ACHN cells with CENPT knocked down. The red arrows indicate that the mitochondrial cristae have increased electron density and are visibly condensed and reduced in size. N, O The cellular ROS level was analyzed by a flow cytometer. P–S The CCK-8 and colony formation assay in CENPT stably knockdown RCC cells with or without Fer-1 treatment. T, Y The in vivo effect of Fer-1 treatment on shCENPT-mediated anti-RCC tumor therapy. T, W Representative images of subcutaneous tumors derived from a xenograft model using different RCC cells. U, X Tumor growth curve of different groups. V, Y The tumor weights of RCCs stably transfected with NC or shCENPT with or without Fer-1 treatment. Data are given as mean ± SEM (in vitro assays, n = 3; in vivo assays, n = 5). Compared with the indicated group, *p < 0.05, **p < 0.01, ***p < 0.001.