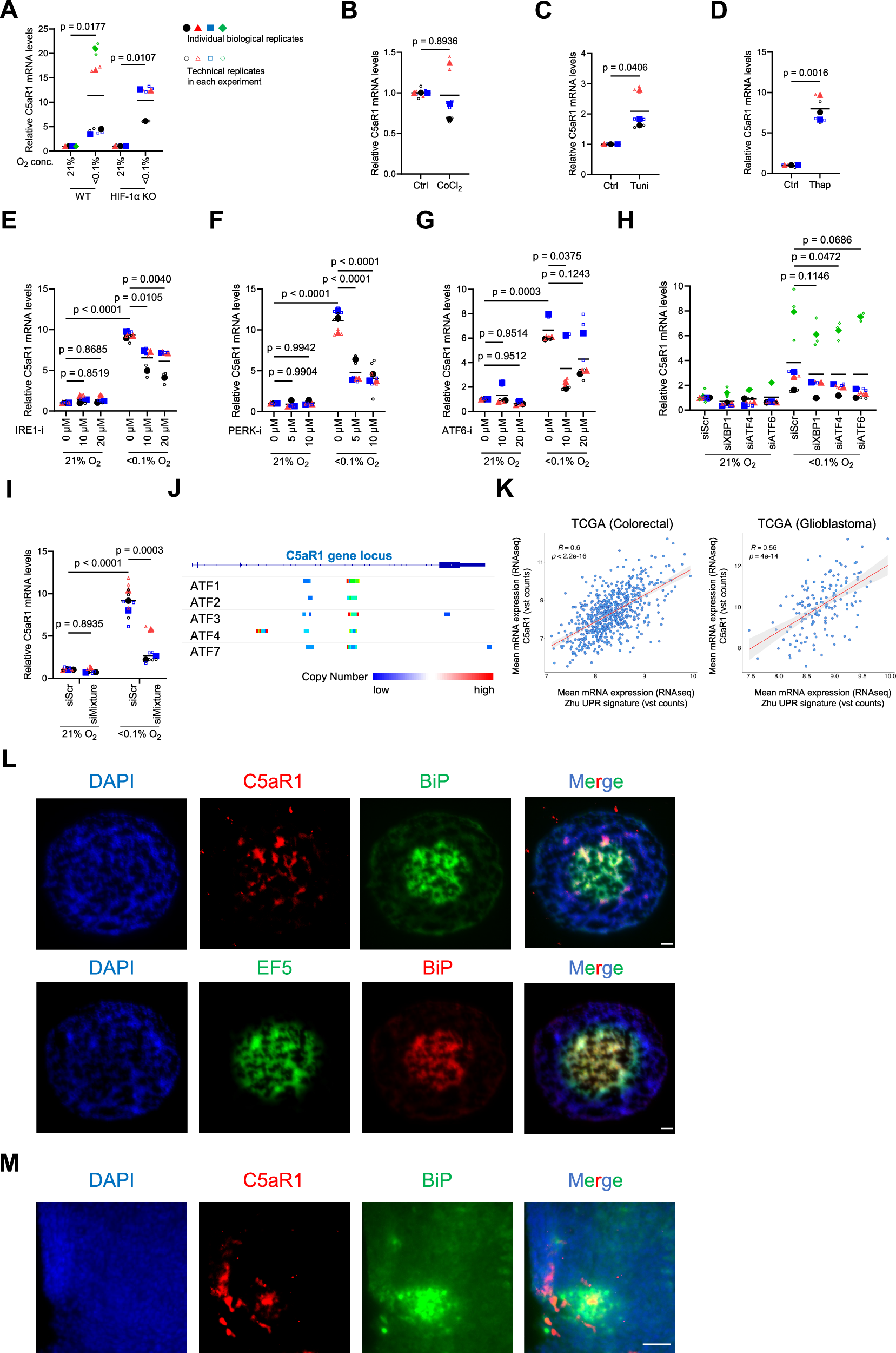
Fig. 2: ER stress induces C5aR1 expression in cancer cells under hypoxia (<0.1% O2).
From: UPR-induced intracellular C5aR1 promotes adaptation to the hypoxic tumour microenvironment

For the whole figure: Individual biological replicates (large points) represent the average of the technical replicates (small points). p-values were calculated using biological replicates by two-tailed paired Student’s t-test (A), two-tailed unpaired Student’s t-test (B−D), two-way ANOVA with uncorrected Fisher’s LSD test (E–G and I), or one-way ANOVA with Dunnett’s test (H). A HIF-1α- KO and WT HCT116 cells were cultured under normoxia or hypoxia (<0.1% O2) for 24 h and subjected to qRT-PCR. n = 3 and 4. B–D HCT116 cells were treated with either 200 µM cobalt chloride (CoCl2) for 24 h (B), 10 µg/mL tunicamycin (Tuni) for 24 h (C), 2 µM thapsigargin (Thap) for 16 h (D), or its vehicle (Ctrl), and subjected to qRT-PCR. n = 3. E–G HCT116 cells were cultured under normoxia or hypoxia (<0.1% O2) in the presence of either IRE1-inhibitor (E), PERK-inhibitor (F), or ATF6-inhibitor (G), and subjected to qRT-PCR. n = 3. H HCT116 cells were transfected with the indicated siRNA or scramble siRNA (siScr), cultured under normoxia or hypoxia (<0.1% O2) for 24 h, and subjected to qRT-PCR. n = 4. I After simultaneously silencing XBP1, ATF4, and ATF6 using siRNA mixtures, HCT116 cells were cultured under normoxia or hypoxia (<0.1% O2) for 24 h, and subjected to qRT-PCR. n = 3. J Enrichment Analysis with public ChIP-seq data on ChIP-Atlas website is shown (https://chip-atlas.org/peak_browser). Colours represent copy numbers of the indicated transcription factors binding to the C5aR1 gene locus in all cell lines. K Pearson’s correlation of C5aR1 mRNA expression and Xhu UPR signature in TCGA colorectal cancer and glioblastoma samples. R score and p-value are shown. L, M Serial sections of HCT116 spheroids treated with EF5 (L) or HCT116 tumour xenografts (M) were stained with the indicated antibodies; (L) Section 1, C5aR1(red), BiP (green), or DAPI (blue); Section 2, BiP (red), EF5 (green), or DAPI (blue). (M) C5aR1 (red), BiP (green), or DAPI (blue). Scale bar, 50 µm.