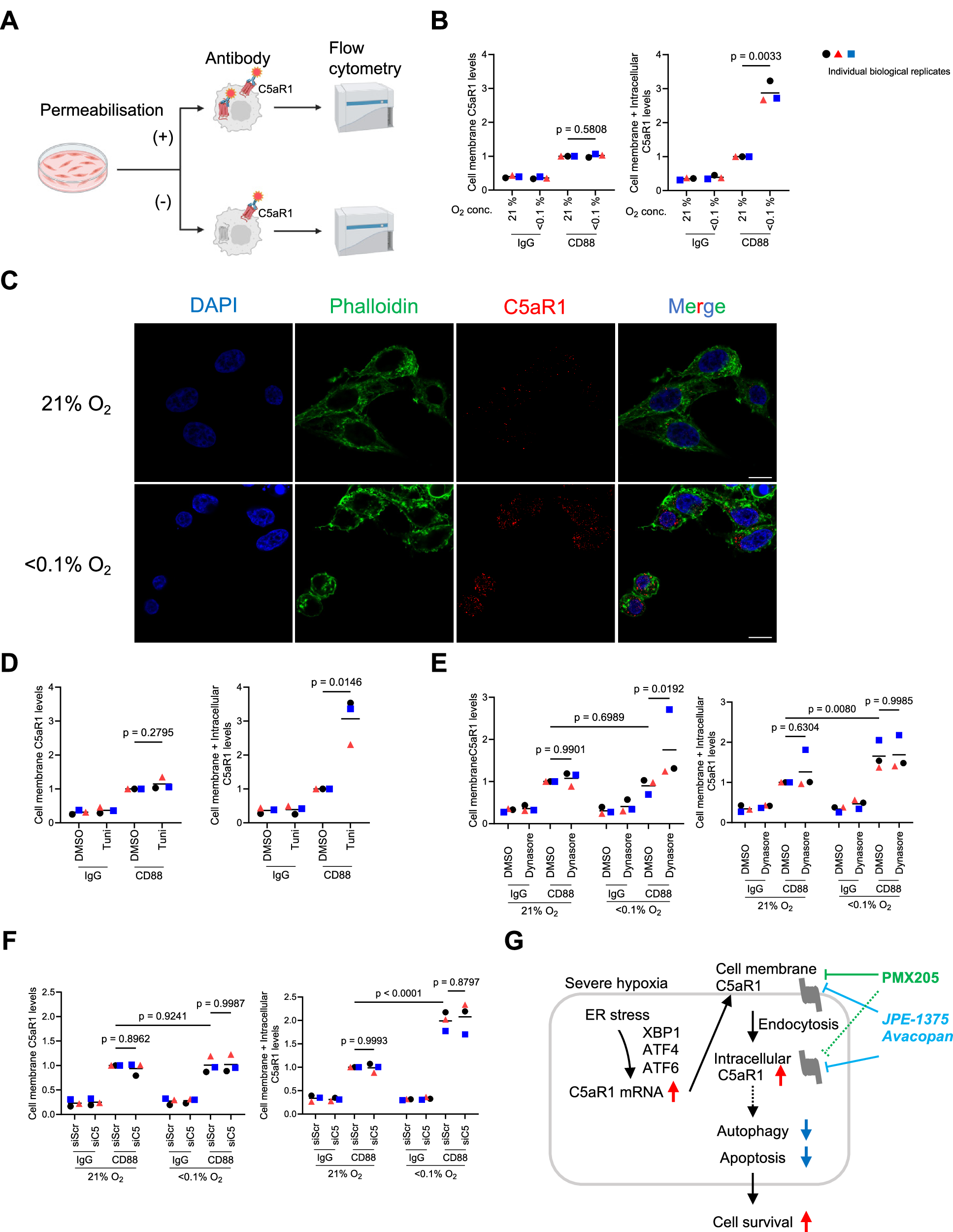
Fig. 5: Regulation of intracellular C5aR1 pools following hypoxia-mediated endocytosis.
From: UPR-induced intracellular C5aR1 promotes adaptation to the hypoxic tumour microenvironment

For the whole figure: Individual biological replicates (large points) represent the average of the technical replicates (small points). p-values were calculated using biological replicates by two-way ANOVA with uncorrected Fisher’s LSD test (E and F), and two-tailed paired Student’s t-test (B and D). A Schematic representation of experimental design for B and D–F. Created in BioRender.com. B RKO cells were cultured under normoxia or hypoxia (<0.1% O2) for 16 h, and subjected to FACS, with (right) or without (left) permeabilisation. n = 3. C RKO cells were cultured under normoxia or hypoxia (<0.1% O2) for 24 h, and subjected to immunocytochemistry. C5aR1 (red), Phalloidin (green), or DAPI (blue). Scale bar, 10 µm. D After treatment with 10 µg/mL tunicamycin (Tuni) or vehicle (DMSO) for 24 h, HCT116 cells were subjected to FACS with (right) or without (left) permeabilisation. n = 3. E HCT116 cells were cultured under normoxia or hypoxia (<0.1% O2) in the presence of 100 µM Dynasore and subjected to FACS with (right) or without (left) permeabilisation. n = 3. F HCT116 cells were transfected with either siRNA against C5 (siC5) or siScr, cultured under normoxia or hypoxia (<0.1% O2) for 24 h, and subjected to FACS with (right) or without (left) permeabilisation. n = 3. G Working model: In hypoxic cancer cells, UPR-induced C5aR1 is internalised and accumulates by endocytosis. Intracellular C5aR1 contributes to cancer cell survival by modulating autophagy and apoptosis under hypoxia. To effectively target the C5a-C5aR1 axis in the TME, cell permeable C5aR1 inhibitors may be more effective.