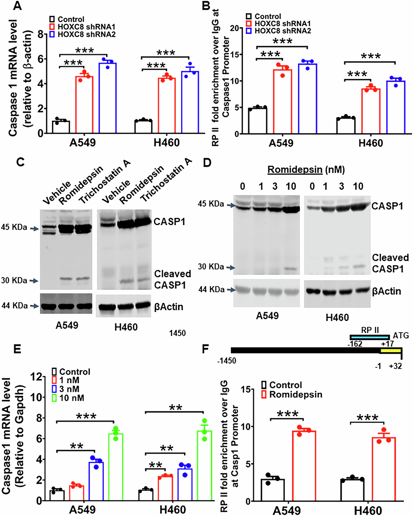
Fig. 5: HOXC8 epigenetically controls caspase-1 expression in LUAD cells.

A A549 and H460 cells were lentivirally transduced with either Scrambled sequence (control) or HOXC8 shRNAs for 3 days and then extracted for total RNA to analyze the level of caspase-1 mRNA by RT-qPCR. Level of βActin mRNA was used for standardization. Data are means ± SEM. ***P < 0.001. B A549 and H460 cells were lentivirally transduced with either Scrambled sequence (control) or HOXC8 shRNAs for 3 days and then subjected to RP-II ChIP followed by qPCR to analyze RP-II occupancy at CASP1 promoter. Data are means ± SEM. ***P < 0.001. C A549 and H460 cells were treated with 100 nM Trichostatin A (TSA) or 10 nM Romidepsin for 2 days and then lysed for western blotting to detect caspase-1 (CASP1) and βActin with their respective antibodies. D A549 and H460 cells were treated with varying concentration of Romidepsin for 2 days and then lysed for western blotting to detect caspase-1 (CASP1) and βActin with their respective antibodies. E A549 and H460 cells were treated with varying concentration of Romidepsin for 1 day and then extracted for total RNA to measure caspase-1 mRNA by RT-qPCR. Level of βActin mRNA was used for standardization. Data are means ± SEM. **P < 0.01. ***P < 0.001. F A549 and H460 cells were treated with 10 nM Romidepsin for 2 days and then subjected to RP-II ChIP followed by qPCR to analyze RP-II occupancy at CASP1 promoter. Data are means ± SEM. ***P < 0.001.