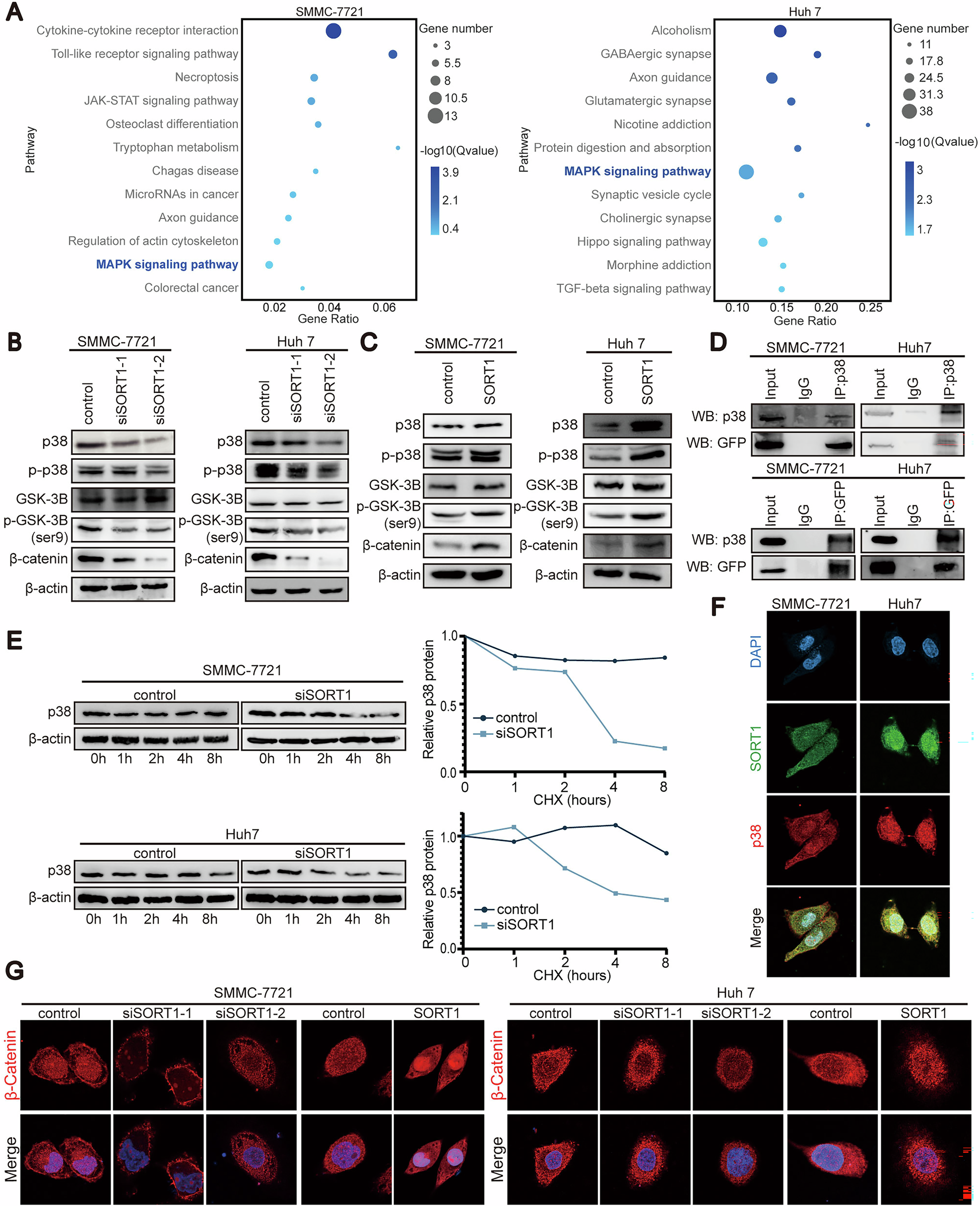
Fig. 3: SORT1 triggers the WNT/β-catenin pathway via binding with p38 in hepatocellular carcinoma cells.

A Bubble map of KEGG pathway analyses in SMMC-7721 and Huh7 based on SORT1 knock down transcriptome profiling. B, C Proteins obtained from HCC cells up-regulated or knock down SORT1 were subjected to Western blot analysis to examine the activation of the WNT/β-catenin pathway. D Co-immunoprecipitation (Co-IP) assays demonstrating direct interaction between SORT1 and p38 in both HCC cell lines. E SORT1-depleted cells were treated with 50 μg/ml CHX for the indicated time period, and p38 stability was determined by western blotting. Protein degradation rates were calculated from densitometric analysis of western blot bands. F Immunofluorescence staining was performed to indicate the co-localization between SORT1 (green) and p38 (red). DAPI was used to stain the nucleus. G Immunofluorescence staining was performed to indicate the cellular localization of β-catenin. DAPI was used to stain the nucleus.