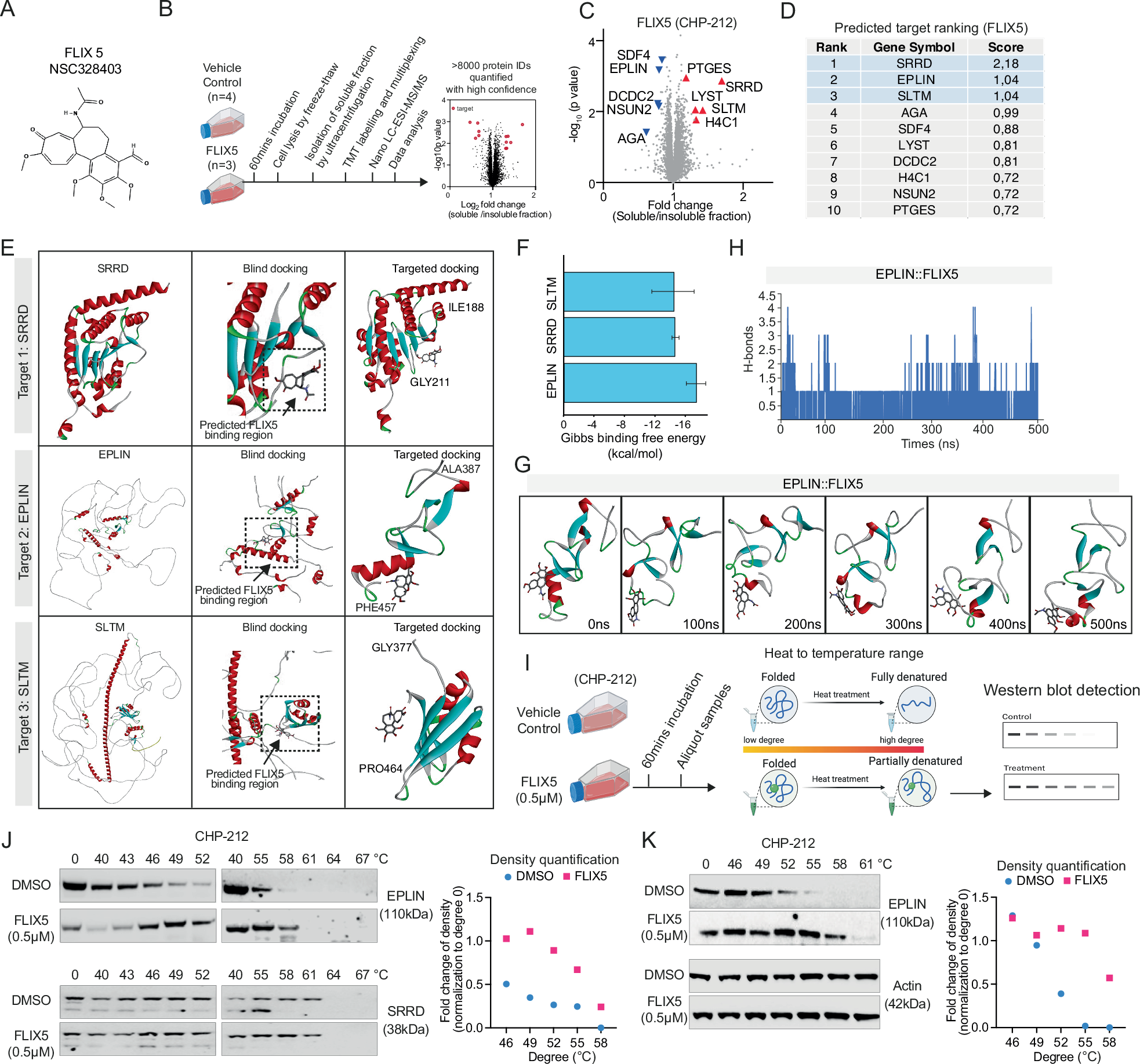
Fig. 2: FLIX5 targets EPLIN in neuroblastoma cells.

A The chemical structure of FLIX5 (NSC328403). B An illustration of workflow of the proteome integral solubility alteration (PISA) assay. The figure was created with Biorender.com. C The volcano plot illustrates the PISA results. The red triangle marks significantly upregulated proteins in FLIX5-treated samples while the blue triangle marks significantly downregulated proteins, based on fold change from soluble fraction to insoluble fraction. DMSO (n = 4) and FLIX5 (n = 3). The calculated statistical significance (p < 0.05, t test). D The predicted target ranking displays the top 10 altered proteins identified in (C). Score value was calculated using the formula: -Log10 (p value) \(\times\) Log2 (fold change) in the PISA result. The calculated statistical significance (p < 0.05, t test). E Computational molecular-docking analysis of the binding possibility of FLIX5 to SRRD, EPLIN, and SLTM. The AlphaFold algorithm was utilized for protein structure prediction, followed by an unbiased docking approach to predict the binding regions of the target ligand. Subsequent re-docking with the target ligand validated the initial predictions of FLIX5 binding to the top 3 hit proteins: SRRD, EPLIN, and SLTM, as shown in (D). F Solvent-based Gibbs binding free energy calculated after a short (1 ns) molecular dynamic simulation between FLIX5 and SLTM, SRRD or EPLIN. G Snapshots taken at indicated time points to predict the binding stability of FLIX5 at the predicted site in EPLIN. To assess the binding stability of the FLIX5 complex with EPLIN a protein-ligand complex was subjected to a 500 ns (0.5 µs) molecular dynamics simulation using the GROMACS simulation package. Atomistic MD simulation demonstrated that the target ligand binds stably and comfortably to the EPLIN protein throughout the 500 ns simulation. H The number of h-bonds between EPLIN and FLIX5 throughout the 500 ns simulation. I An illustration of the workflow of the cellular thermal shift assays (CETSA). The figure was created with Biorender.com. J Left: CETSA were employed to detect the stability of EPLIN and SRRD in samples treated with either DMSO or FLIX5 (0.5 µM) for one hour using CHP-212 cells. The temperature tested ranged from 40 to 67 °C, with intervals of 3 °C. Right: quantification of band densities in the Western blots at the indicated temperatures. K Left: the CETSA experiment was further validated in samples treated with either DMSO or FLIX5 (0.5 µM) for one hour using CHP-212 cells. The temperature tested ranged from 46 to 61 °C, with intervals of 3 °C. Right: quantification of band densities in the Western blots at the indicated temperatures. The CETSA experiment was repeated at least three times independently.