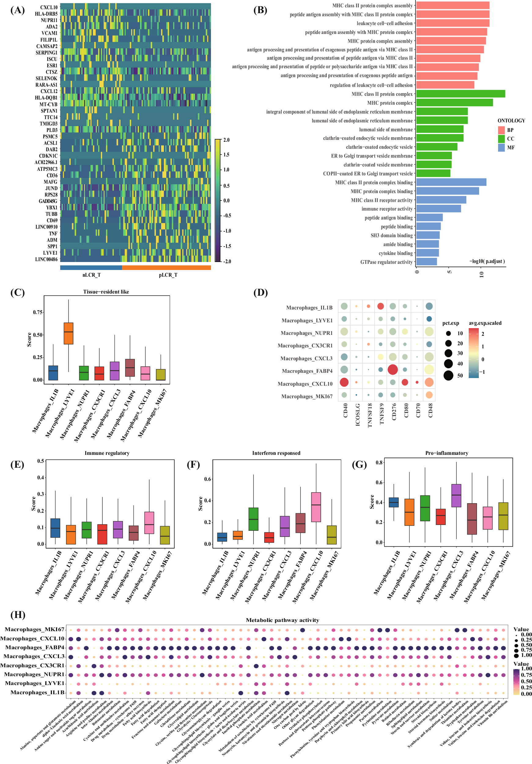
Fig. 6: Reclustering of macrophages identified in 14 samples from five patients with differing axillary responses after NAC (part 2).

A Tissue-resident scores of different subclusters of macrophages. B Differentially expressed genes between the LYVE1 subclusters. The subcluster isolated from the tumor tissues of the group who did not achieve a lymph node pathological complete response (nLCR-T) had upregulated MHCII molecules compared with the group who did achieve a complete response (pLCR-T). C GO enrichment analysis of the LYVE1 subcluster function. Compared with the pLCR_T subgroup, the MHCII molecules in the nLCR_T subgroup were enriched in the antigen processing and presentation pathway. D Expression of co-stimulatory signals in different macrophage subclusters. E Immune regulatory scores of different subclusters of macrophages. F Interferon response scores of different subclusters of macrophages. G Dot plot showing the ScMetabolism pathway analysis of subclusters of macrophages. H Pro-inflammatory scores of different subclusters of macrophages. BP biological process, CC cellular component, GO Gene Ontology, MF molecular function, NAC neoadjuvant chemotherapy.