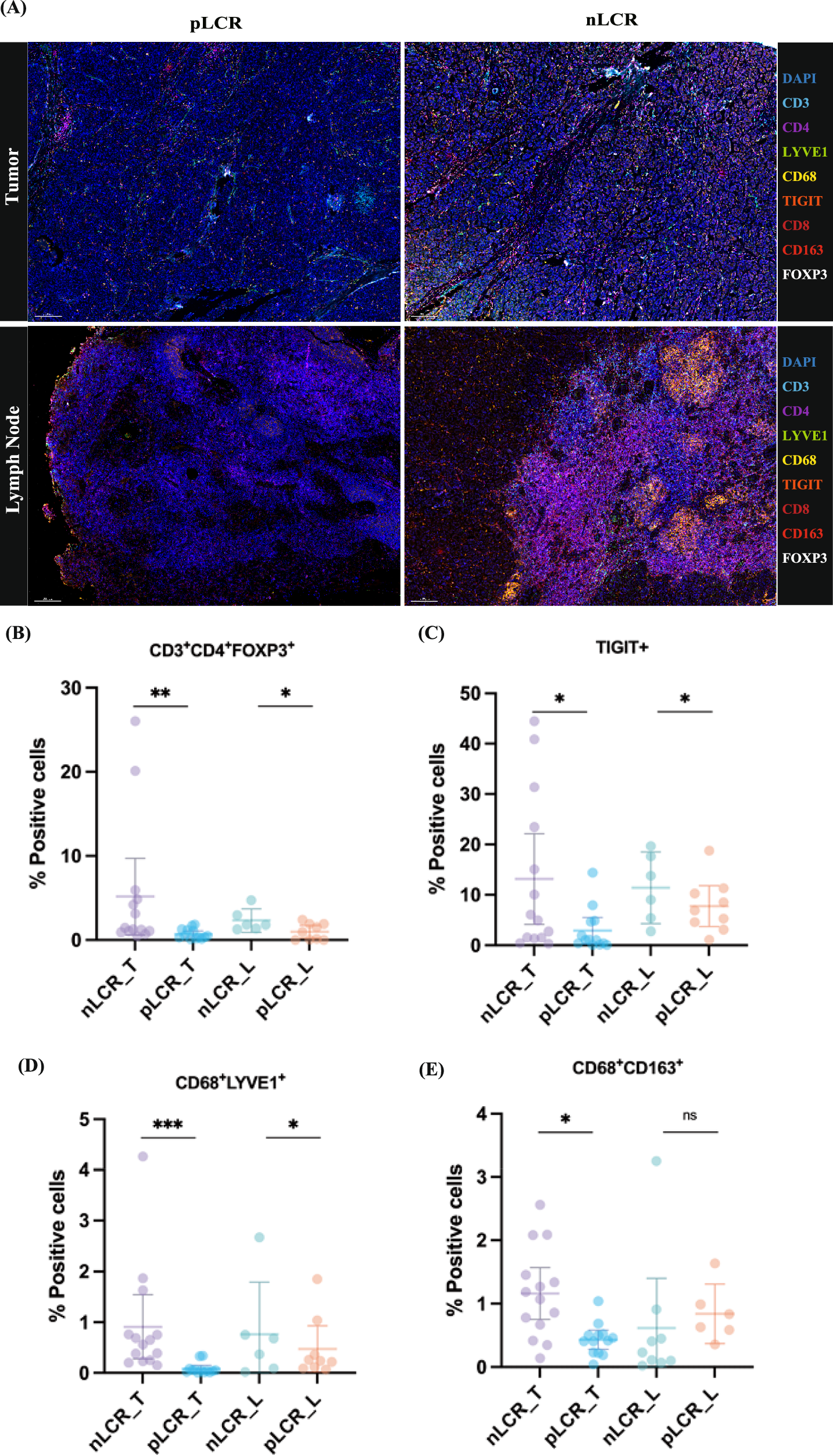
Fig. 7: Validation of the immune microenvironment in patients with differing axillary responses using multiplex immunofluorescence.

A Representative multiplex immunofluorescence staining images of tumor (top) and lymph node (bottom) tissues in the nLCR and pLCR groups. Scale bar = 100 μm. B–E Quantification of the percentage of CD3+ CD4+ FOXP3+ T cells (B), TIGIT+ cells (C), CD68+ LYVE1+ macrophages (D), and CD68+ CD163+ macrophages (E) among different subgroups. Data are presented as mean ± SD. *P < 0.05, **P < 0.01, ***P < 0.001.