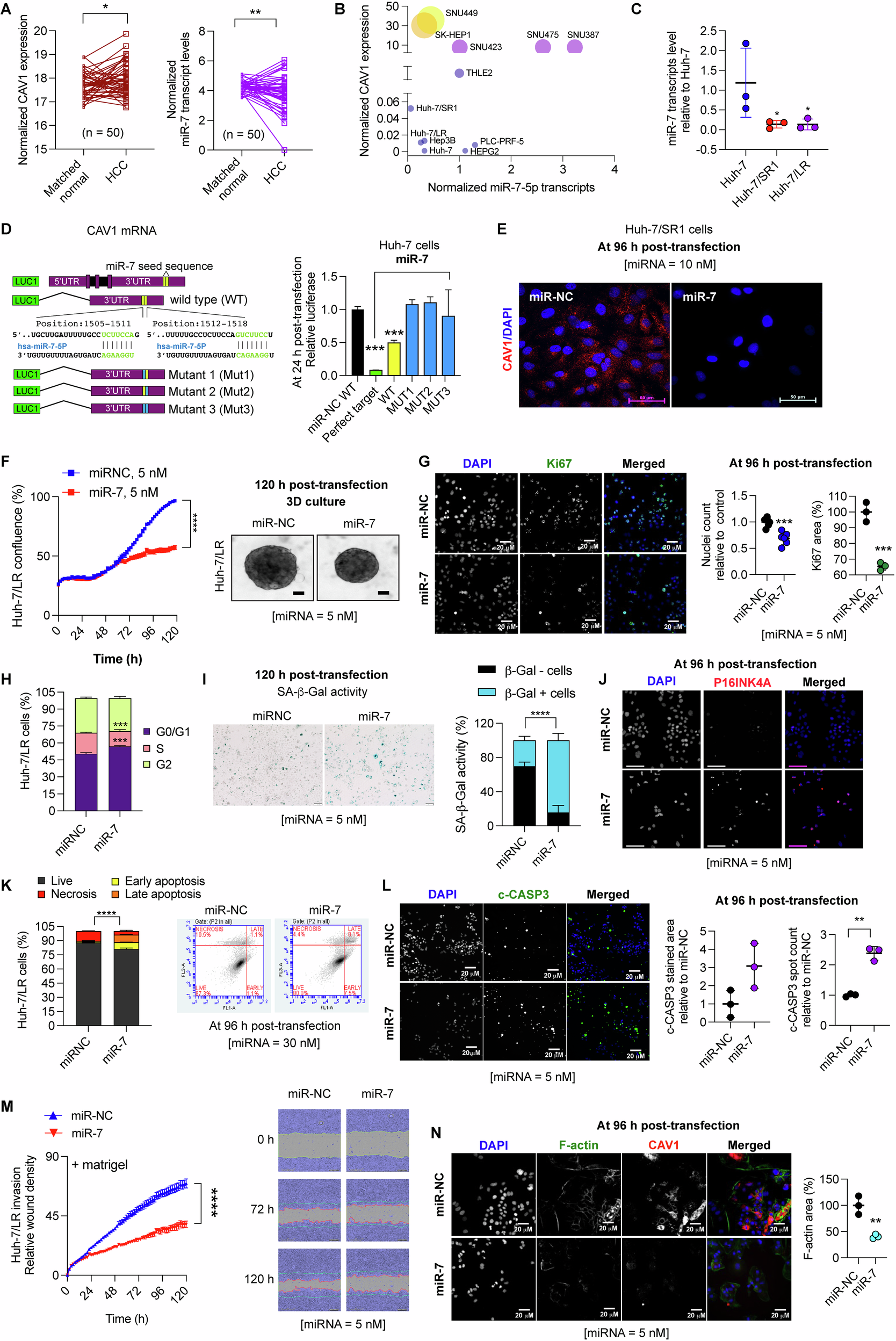
Fig. 5: miR-7 functions as an endogenous inhibitor of CAV1.

A Expression profile of CAV1 and miR-7 transcripts in the TCGA HCC cohort (tumour versus matched normal, n = 50). B RT-qPCR analysis of CAV1 and miR-7 levels in the HCC cell panel, normalised to a normal-like hepatocyte cell line, THLE2 (n = 3). C RT-qPCR measurement of miR-7 expression in acquired TKI-resistant Huh-7 cells (n = 3). D Schematic representation of predicted miR-7 seed-sequences in the 3’UTR of human CAV1 mRNA (TargetScan Human v7.1), with wild-type and mutant constructs used in dual-luciferase reporter assays in Huh-7 cells to assess the effect of miR-7 on CAV1 transcription. E Immunofluorescence detection of CAV1 protein in miR-7 transfected Huh-7/SR1 cells. F–N Assessment of miR-7’s anti-cancer effects on Huh-7/LR cells compared to miR-NC control: F Effect on growth using IncuCyte growth curve assay and 3D cultures (n = 3). G Effect on cell proliferation measured by immunofluorescence staining for ki67 (n = 3). H Effect on cell cycle (n = 3). Effect on senescence measured by I senescence associated β-galactosidase (SA-β-gal) activity (n = 3) and J immunofluorescence for p16 staining (n = 3). Effect on cell death measured by K Annexin V-FITC apoptosis assay (n = 3) and L immunofluorescence for c-CASP3 staining (n = 3). M Effect on Huh-7/LR cell invasion in Matrigel via IncuCyte Zoom scratch assay (n = 3). N Validation of the effect of miR-7 on CAV1 (red) and F-actin (green) expression using immunofluorescence staining (n = 3). All experiments were performed on three independent days with at least three technical replicates. Error bars represent ± SD. Growth curves and time course studies were analysed by one-way repetitive measure ANOVA., while all other data were evaluated by an unpaired two-tailed student’s t test. Significance is denoted as follows: *p < 0.05, **p < 0.01, ***p < 0.001, ****p < 0.0001.