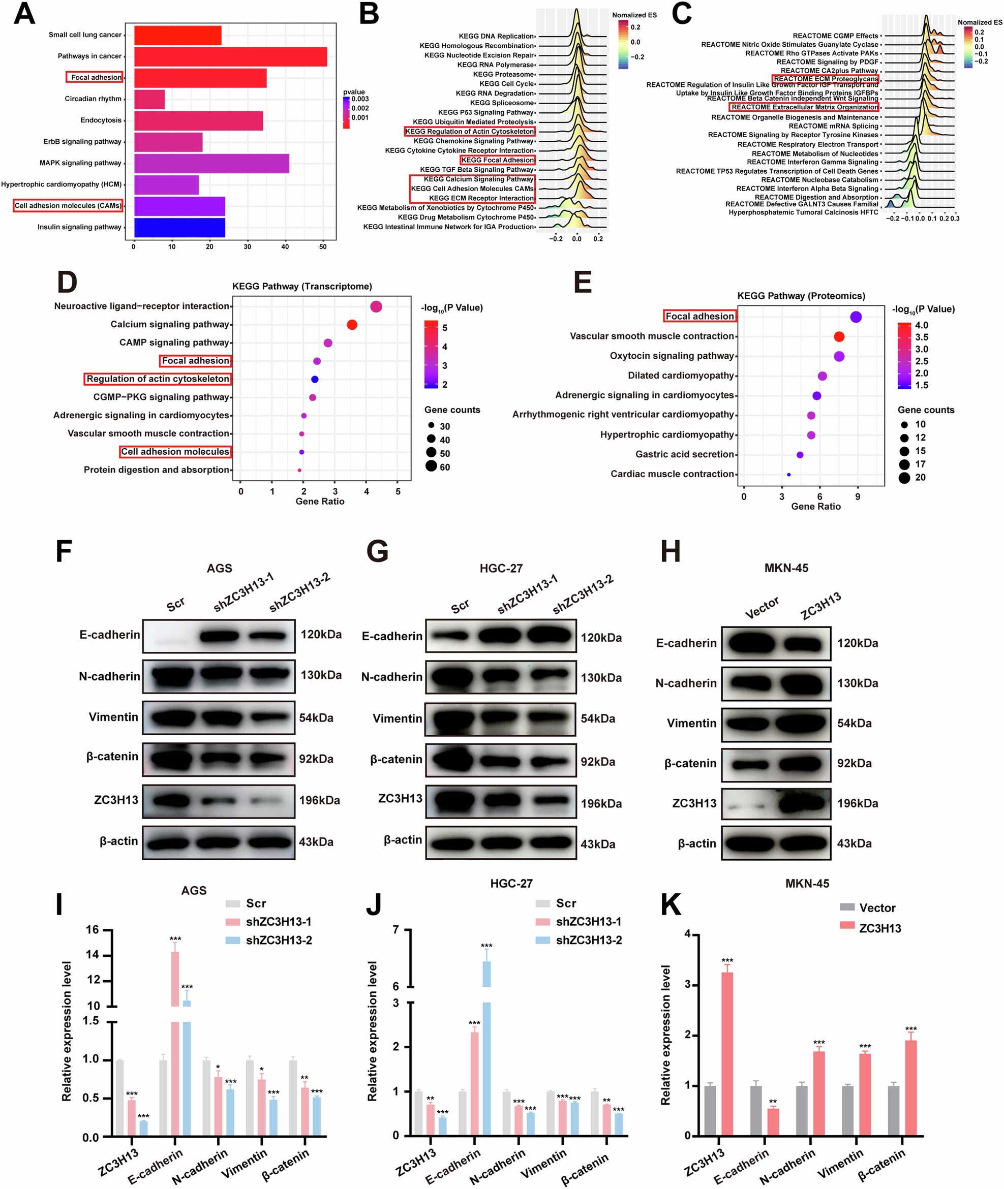
Fig. 4: ZC3H13 may be involved in regulating the EMT signaling pathway.

A Pathway enrichment analysis of differentially expressed genes in RNA-seq data. B GSEA of the KEGG dataset. C GSEA of the REACTOME dataset. D KEGG pathway enrichment for transcriptomics data. E KEGG pathway enrichment for proteomics data. Changes in the expression of EMT signaling pathway molecules after ZC3H13 was knocked down in AGS (F) and HGC-27 (G) cells. H Changes in the expression of EMT signaling pathway molecules after ZC3H13 was overexpressed in MKN-45 cells. I–K The band density was measured (ImageJ software) and normalized to that of β-actin.