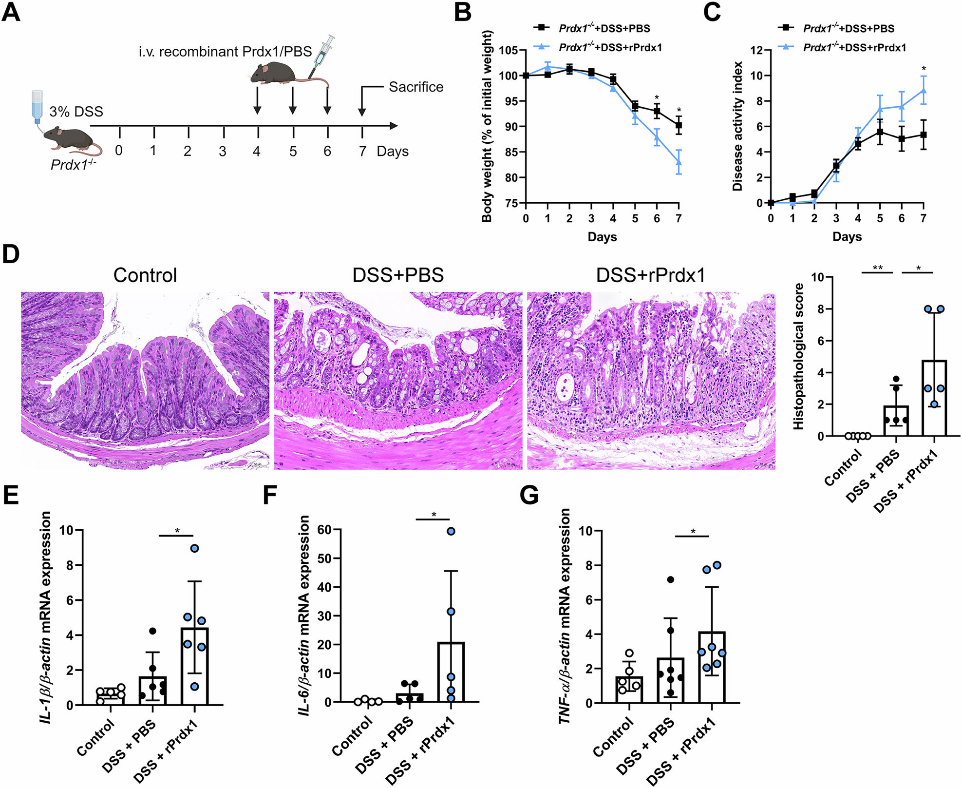
Fig. 5: Reintroduction of recombinant Prdx1 (rPrdx1) facilitated intestinal inflammation.

Prdx1–/– mice and their littermates were administered 3% DSS in their drinking water, followed by intravenous (i.v.) injection of either phosphate-buffered saline (PBS) or rPrdx1 (10 μg/kg) on Days 4, 5, and 6. The mice were sacrificed 7 days after DSS administration (n = 5–7 mice per group). A Schematic diagram of administration of rPrdx1 to DSS-treated Prdx1–/– mice. B Body weight of the mice was monitored daily and the data was plotted as a percentage of the initial body weight on Day 0. C The disease activity was monitored and scored daily for each mouse. D Typical images of H&E staining and histopathological scores of colon sections from the indicated mouse groups. Scale bar, 50 μm. E–G The mRNA expression levels of IL-1β, IL-6, and TNF-α in the colons of indicated mouse groups were measured by RT-qPCR. Data are expressed as mean ± SD; *P < 0.05, **P < 0.01 by non-paired Student’s t test (B, C) or one-way ANOVA (D–G). Results presented were repeated at least three independent experiments for each experimental condition.