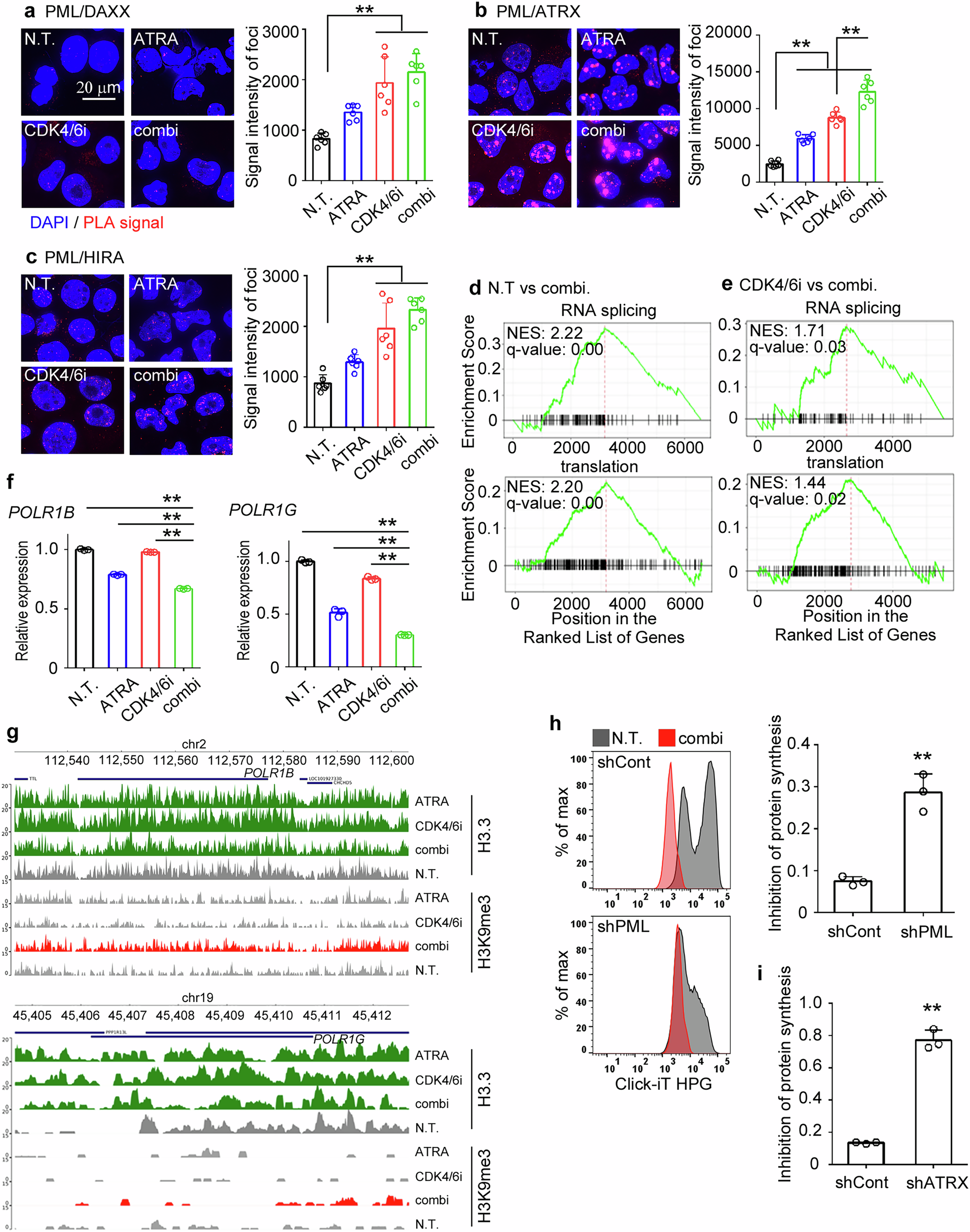
Fig. 5: Combined treatment with CDK4/6i and ATRA suppresses de novo protein synthesis and concurrent recruitment of histone chaperones into PML-NBs.

HL60 cells were treated with CDK4/6i and/or ATRA, with non-treated cells serving as controls. Molecular interactions of DAXX (a), ATRX (b), and HIRA (c) with PML were assessed 48 h after drug treatment using PLA. Representative images and the means + SD from six randomly selected fields across three independent experiments are shown. d, e Gene Set Enrichment Analysis (GSEA) was performed using gene sets associated with de novo protein synthesis-related GO terms (“RNA splicing” and “translation”). Comparisons were made between non-treated cells and combined drug-treated cells (d), as well as between CDK4/6i-treated cells and combined drug-treated cells (e). Normalized enrichment scores (NES) and q-values were calculated from three independent experiments. f Relative mRNA expression levels of POLR1B and POLR1G (n = 3). g Chromatin deposition of H3.3 and H3K9me3 at the POLR1B and POLR1G loci. Data representing the deposition at the transcription start site (TSS) regions, which were absent in control cells, are highlighted in green (H3.3) and red (H3K9me3). h, i De novo protein synthesis in shControl-, shPML-, and shATRX-transduced cells was assessed 48 h after CDK4/6i+ATRA treatment using the Click-iT HPG Alexa Fluor Protein Synthesis Assay. Inhibition of protein synthesis was calculated by dividing the MFI of drug-treated cells by that of untreated cells. Representative data and the mean + SD are shown (n = 3). **P < 0.01 (Tukey–Kramer’s test for a–c and f; two-sided Student’s t-test for h, i).