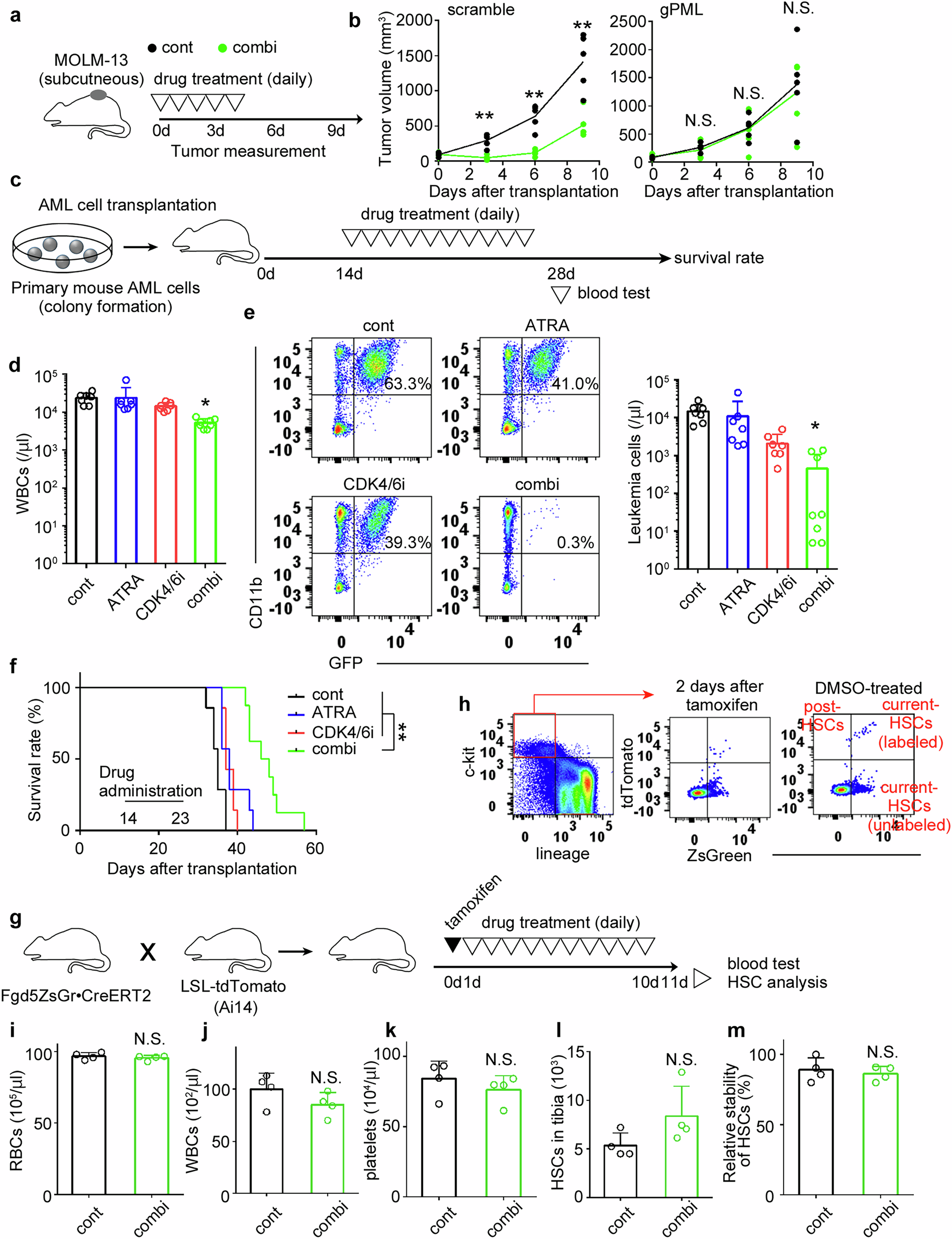
Fig. 6: Anti-AML cell specific therapeutic effect of combined treatment with CDK4/6i and ATRA in the AML mouse model.

a Schematic representation of the experimental design for the combined treatment with CDK4/6i and ATRA in nude mice bearing subcutaneous tumor of scramble- or gPML-transduced MOLM-13. Each treatment group consisted of five mice. b The size was calculated using the formula (volume = length × width2 /2) and is presented accordingly. c Schematic representation of the experimental design for the combined treatment with CDK4/6i and ATRA in mice bearing AML. Seven mice were treated with DMSO (control), CDK4/6i alone, or ATRA alone. Eight mice received the combination treatment. d The number of WBCs and (e) GFP+ AML cells in the PB were evaluated 28 days after AML cell transplantation. f Survival rates of mice bearing AML. g Schematic representation of the experimental design for the combined treatment with CDK4/6i and ATRA in healthy mice. Four mice were treated with either DMSO or the combination of CDK4/6i and ATRA. h Gating strategy for classifying each indicated HSC population, adjusted based on representative data obtained 2 days after tamoxifen injection. The number of RBCs (i), WBCs (j), and platelets (k) were evaluated 24 h after the last drug administration. l The number of HSCs was calculated as follows: total BM cells × proportion of lineage-c-kit+ZsGeen+ cells. m HSC stability was calculated using the following formula: the number of tdTomato+ZsGreen+ cells / (the number of tdTomato+ZsGreen+ cells + tdTomato+ZsGreen− cells). **P < 0.01; *P < 0.05; N.S. no significant difference (Dunnett’s test for d and e; log-rank test for f; two-sided Student’s t-test for b, i–m).