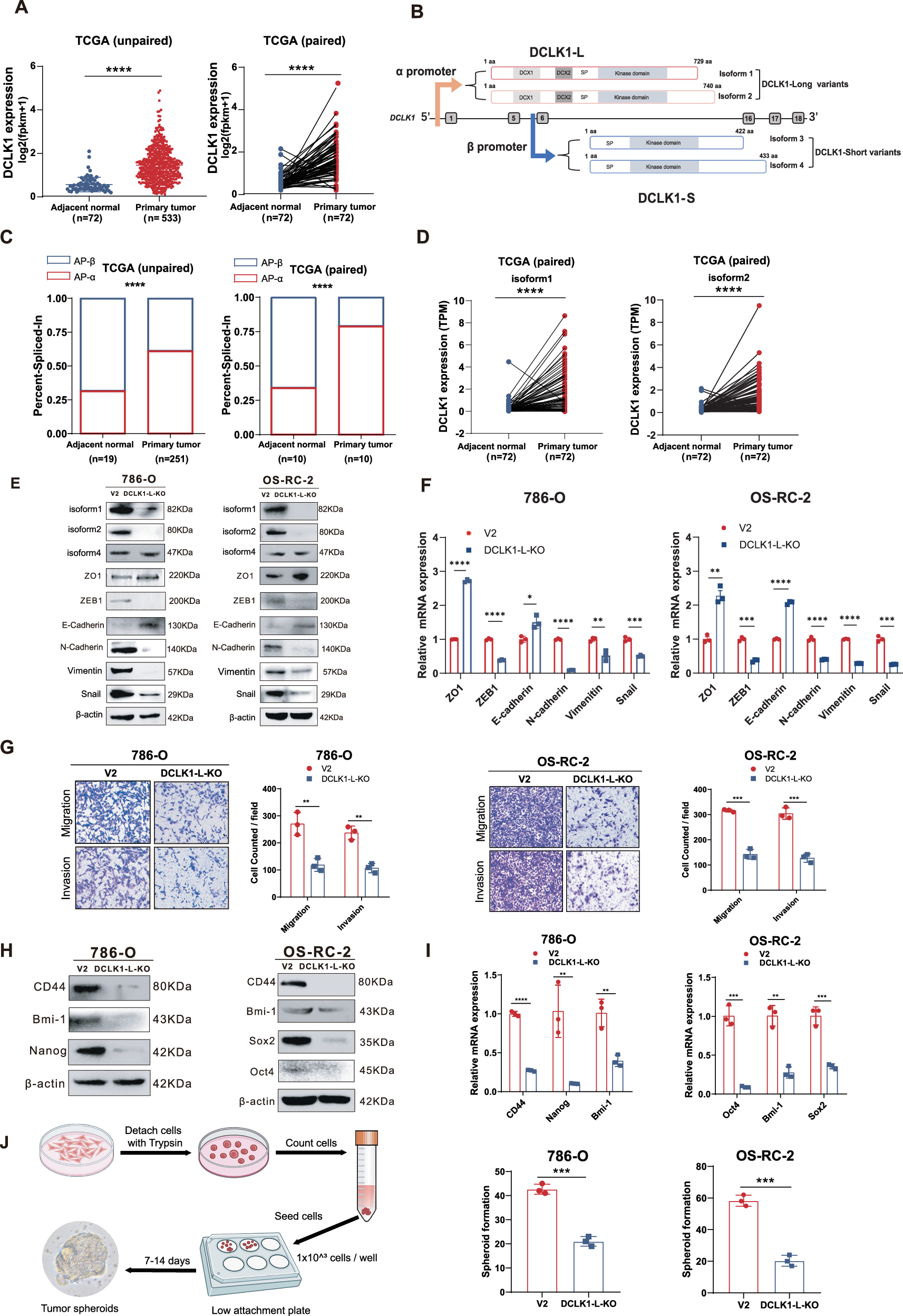
Fig. 1: Hyperactivation and alternative-promoter switch of DCLK1 towards the long isoform in ccRCC tumorigenesis.

A Comparisons of DCLK1 mRNA expression between adjacent normal and primary tumor in the TCGA ccRCC dataset. Left, unpaired analysis; right, paired analysis. B A diagram illustrating the usage of alternative promoters of the DCLK1 to generate long and short isoforms. C Comparisons of the PSI values of AP-α and AP-β between adjacent normal and primary tumor in the TCGA ccRCC dataset. Left, unpaired analysis; right, paired analysis. D Comparisons of the expression of DCLK1-Long isoform1 and isoform 2 between primary tumor and paired normal tissues in the TCGA ccRCC dataset. E Western blotting assays to confirm the specific deletion of DCLK1-L and the effect of DCLK1-L silence on EMT markers in 786-O (left) and OS-RC-2 cells (right) at the protein level. F RT-qPCR assays to examine the effect of DCLK1-L deletion on EMT markers at the mRNA level. G Transwell assays to examine the effect of DCLK1-L deletion on cell migration and invasion properties in 786-O and OS-RC-2 cells. H Western blotting examination of the effect of DCLK1-L deletion on the protein level of cancer stem cell markers in 786-O and OS-RC-2 cells. I RT-qPCR determination of the mRNA level of the cancer stem cell markers in 786-O and OS-RC-2 cells. (J) Representative images and statistical bar charts showing the effect of DCLK1-L deletion on cancer stem cell spheroid-forming abilities of 786-O and OS-RC-2 cells. The data are presented as the mean ± SD from three independent experiments performed in triplicate. *p < 0.05, **p < 0.01, ***p < 0.001, ****p < 0.0001. DCLK1-L, DCLK1 long isoforms; V2, LentiCRISPRV2 control vector.