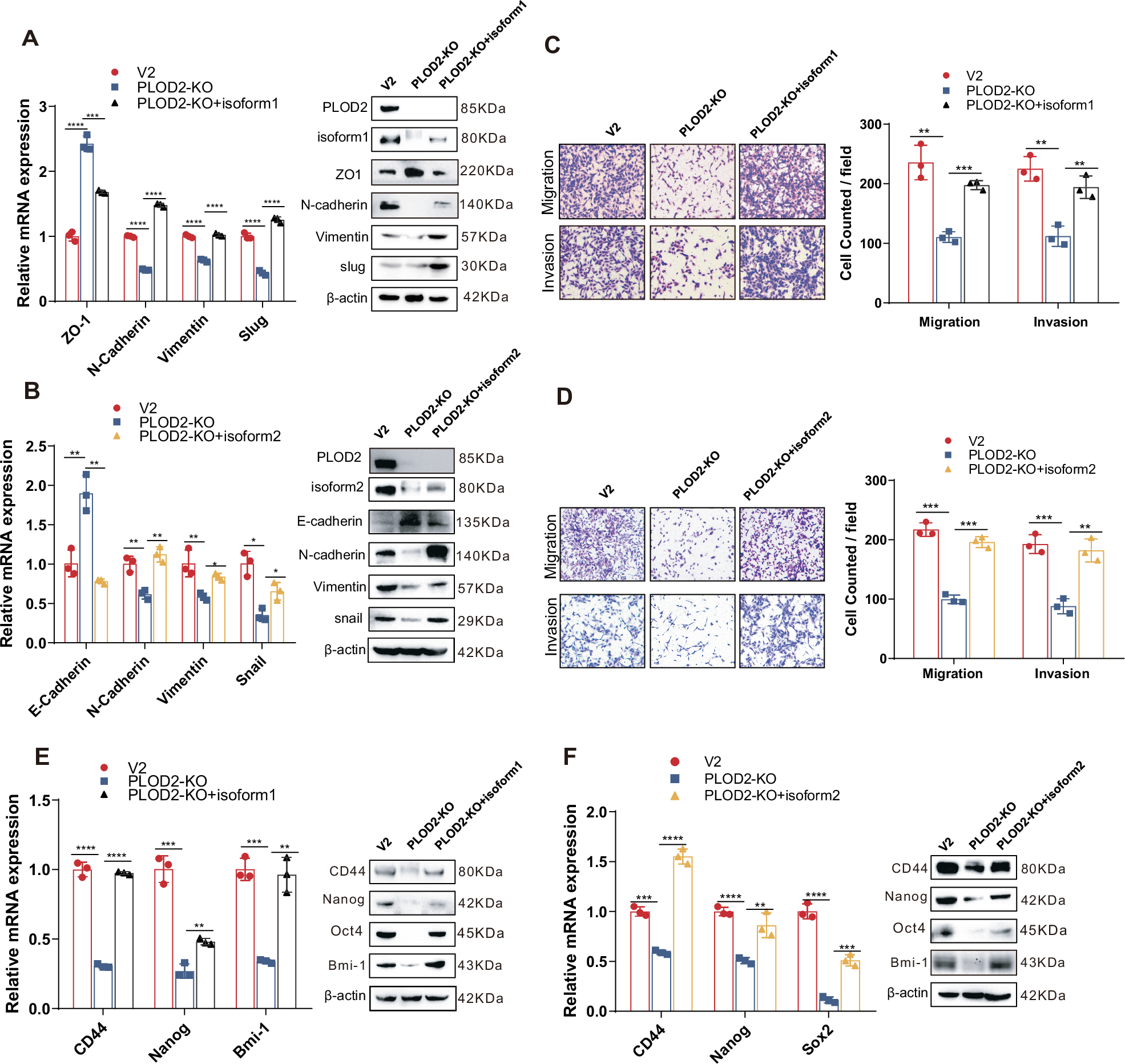
Fig. 6: Both DCLK1-L variants are essential for hypoxia-PLOD2-driven cancer invasiveness and stemness.

A RT-qPCR and Western blotting assays to evaluate the effect of DCLK1-isoform1 restoration on PLOD2 deficiency-suppressed EMT markers expression in 786-O cells. B RT-qPCR and Western blotting assays to evaluate the effect of DCLK1-isoform2 restoration on PLOD2 deficiency-suppressed EMT markers expression in 786-O cells. C, D Transwell analyses to examine the effect of DCLK1-isoform1 (C) and DCLK1-isoform 2 (D) restoration on PLOD2-deletion-impaired migration and invasion in 786-O cells. E, F RT-qPCR and Western blotting assays to assess the effect of DCLK1-isoform1 (E) and DCLK1-isoform 2 (F) restoration on PLOD2-deletion-suppressed CSC markers expression. The data are presented as the mean ± SD from three independent experiments performed in triplicate. *p < 0.05, **p < 0.01, ***p < 0.001, ****p < 0.0001.