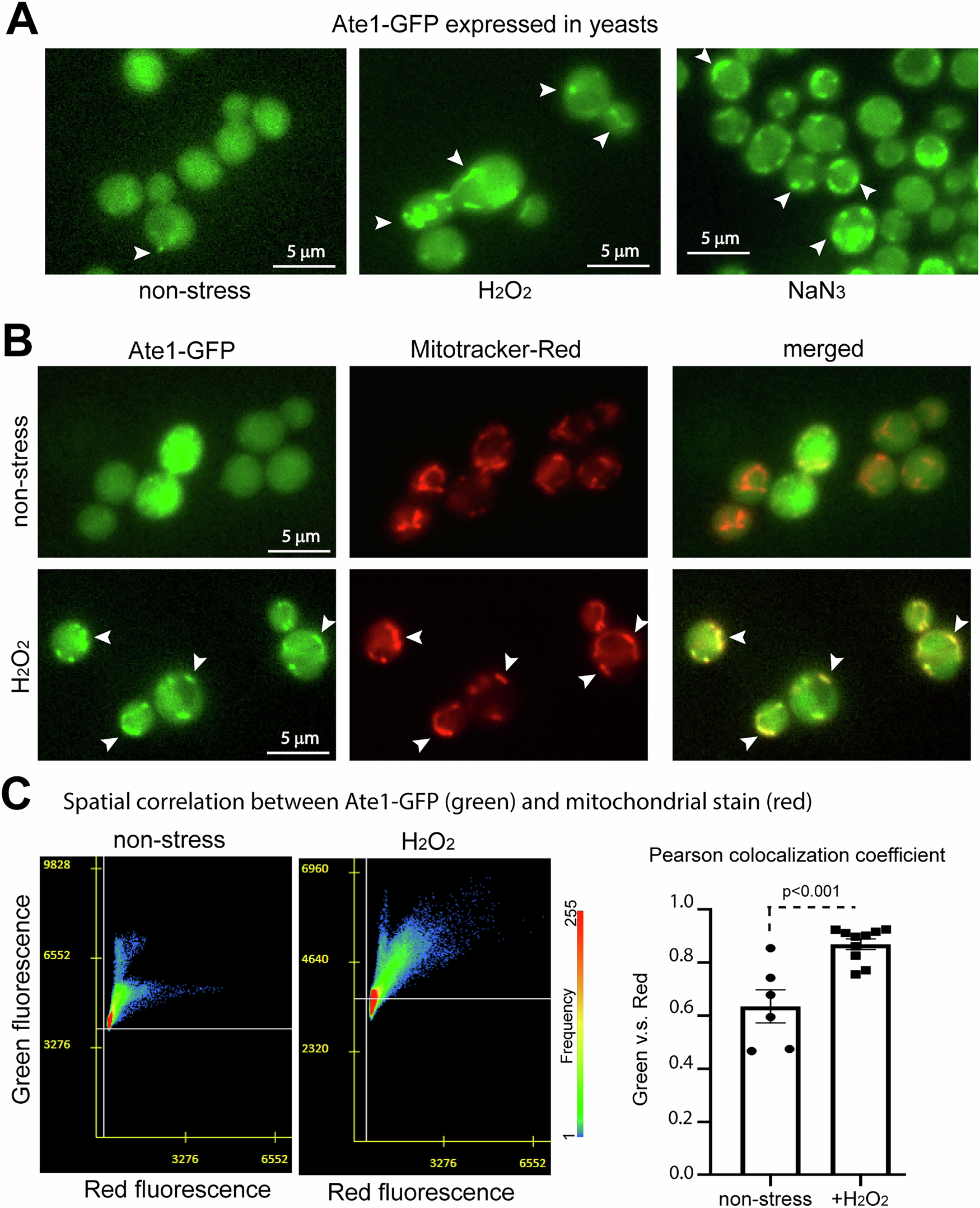
Fig. 1: Visualization of Ate1 colocalization with mitochondria upon treatments of oxidative stressors.
From: Arginyltransferase1 drives a mitochondria-dependent program to induce cell death

A Representative fluorescence microscopic images showing the signal of Ate1 tagged with a C-terminal GFP, which is driven by the endogenous ATE1 promoter at the native chromosome locus. The yeast cells were either treated with 5 mM H2O2 or 5% NaN3, or not treated with anything (nonstress). The observation started promptly within 5 min of treatments. The BY4741 strain yeast was used for tests in all figures unless otherwise indicated. B The above-mentioned Ate1-GFP expressing yeast cells were treated with stressors H2O2 (5 mM) and stained with mitochondria-specific dye Mitoracker-Red. Arrow point to several locations where obvious colocalization of the green and red fluorescent signals are observed. C To quantify the mitochondrial translocation of the above-mentioned Ate1 under stressing conditions, Pearson colocalization coefficient analysis was used to measure the relative colocalization of GFP tagged Ate1 and mitochondria-specific dye (Mitotracker-red) in non-stressing and stressing conditions, using randomly selected microscopy images for regions of interest contains at least 50 cells for each (n = 6 and 10 for the non-treated and H2O2 treated groups). As in elsewhere in this study, unless otherwise indicated, the error bars represent standard deviation (S.D.), and the p values were calculated by two-tailed student t-test.