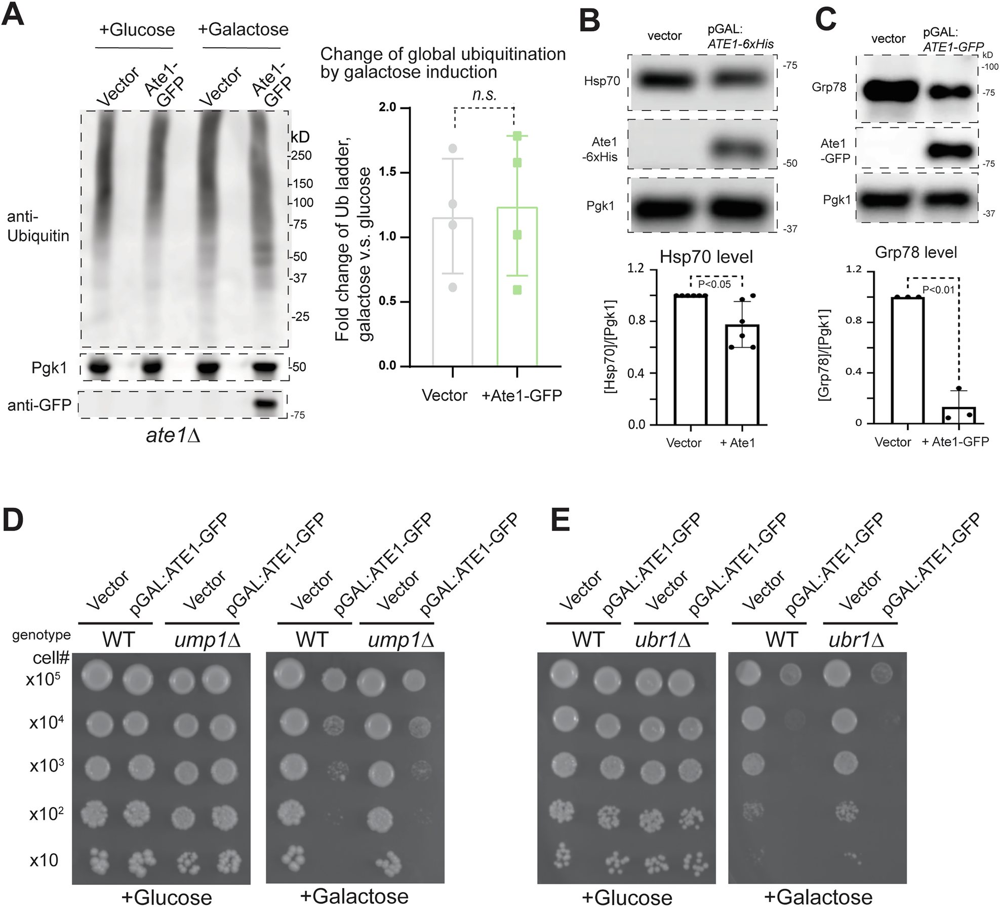
Fig. 10: Ate1-overexpression does not lead to elevation of global ubiquitination and Ate1-induced cell death is not directly dependent on the functions of the ubiquitin-proteasome system.
From: Arginyltransferase1 drives a mitochondria-dependent program to induce cell death

A Left panel displays representative Western blots depicting global ubiquitination levels in ate1Δ yeast with either pGAL:ATE1-GFP or empty vector, which were induced for 6 h with 2% galactose in liquid media. The level of Ate1-GFP was probed with anti-GFP. Pgk1 was used as a loading control. The right panel display quantification of the fold-change of total ubiquitin ladder signals by switching from glucose to galactose media (with raffinose media as a transition condition), which was normalized by Pgk1 loading. A p value > 0.05 is considered nonsignificant “n.s.” (n = 4). B Representative Western blot showing the expression levels of cytosolic stress response protein HSP70 in the yeast cells carrying the pYES2-pGAL:ATE1-6 × His-URA3 expression vector or the empty control vector, which were induced with 2% galactose for 6 h in liquid media. The level of Ate1 was probed with antibody against 6 × His tag. The lower panel shows the densitometric analysis of the cytosolic Hsp70 levels as expressed in fold difference after normalization to the internal protein loading control Pgk1 (n = 6). C Similar to (B), except that the level of Grp78/HDEL, a maker of the endoplasmic reticulum unfolded protein stress response, was shown. The quantification was based on 3 independent repeats (n = 3). D Growth assay of WT or ump1Δ yeast carrying either pYES2-pGAL:ATE1-GFP-URA3 or empty vector. The growth was measured by a serial dilution growth assay on Ura-minus SD plates containing 2% glucose or 2% galactose, where the expression of Ate1 is non-induced or induced, respectively. Plates were incubated at 30 °C and images were taken after 3 days. E Similar to (D), except that ubr1Δ was used to compare to WT yeasts.