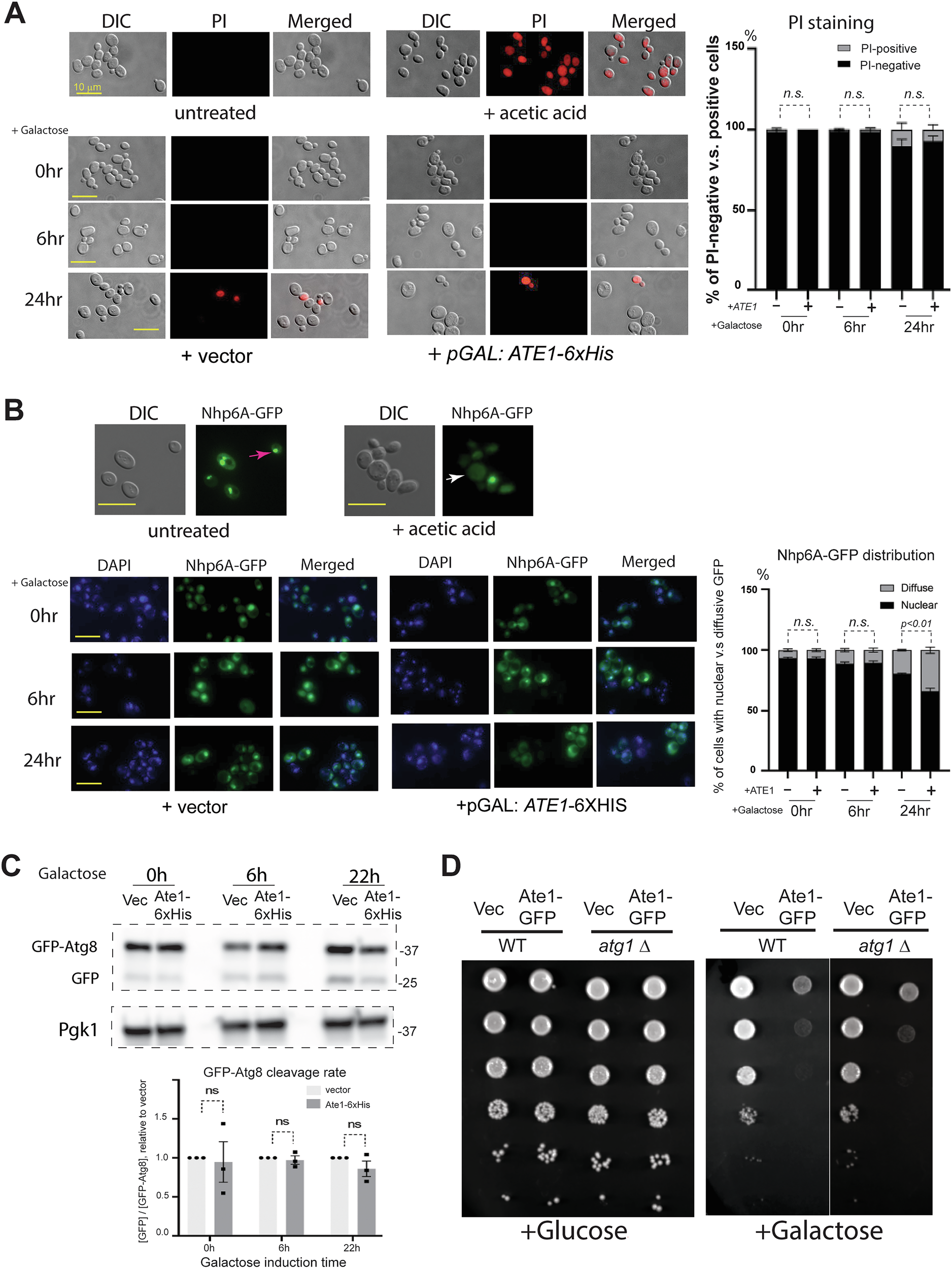
Fig. 5: Ate1-overexpression have no major effects on necrosis or autophagy.
From: Arginyltransferase1 drives a mitochondria-dependent program to induce cell death

A Top panel displays representative cropped microscopy images of DIC channel showing the location and morphology of the yeasts, the red fluorescence channel showing the signal of Propidium iodide (PI) staining, or the merged images. The BY4741 WT yeasts were either untreated or treated with 200 mM acetic acid for 200 min as a positive control to induce necrosis. Bottom panel displays corresponding images of ate1∆ cells harbouring Ate1-6 × His in the pYES2 vector, which is driven by a galactose-inducible promoter (“pGAL: ATE1-6 × His”). As a control, the empty vector (“pGAL”) was used. The induction was performed with 2% galactose for 6 h, 24 h, or not induced (0 h). The rates of PI-positive and negative cells in these cells are shown in the bar graph on the right side, which was calculated based on analysis of 3 randomly chosen microscopy images (full-size, uncropped) for each sample groups (n = 3). Each image contains at least 100 cells. Error bar denotes standard error of means (SEM). B Similar as in (A) except the BY4741 wild type yeast cells harbouring a constitutive expression vector for Nhp6A-GFP (PESC-LEU-NHP6A-GFP) was used. On the top panel, the pink arrow in the untreated cells indicates a representative location where the Nhp6A-GFP is enriched in a focal point. The white arrow in the acetic acid treated cells points to a cell where the Nhp6A-GFP appears to be diffusive, indicating necrosis. On the bottom panel, the Nhp6A-GFP containing cells are co-transformed with either the galactose-inducible Ate1 (pGAL: Ate1-6 × His) or the empty vector (pGAL). The induction with 2% galactose was performed for either 6 or 24 h or not (0 h). Yeast nuclei were stained with DAPI. The graph on the right side shows percentages of cells showing nuclear localization or diffusive distribution of NHP6A-GFP, which was calculated from 3 randomly chosen microscopy images (full-size, uncropped) for each sample groups (n = 3). Each image contains at least 100 cells. Error bar denotes standard error of means (SEM). C Top panel: representative WB images of wild-type yeast cells (BY4741) carrying the autophagic reporter GFP-Atg8 either with empty plasmid vector (vec) or the one carrying galactose-inducible Ate1-6 × His. The induction was initiated by switching from raffinose-containing media (0 h) to 2% galactose-containing media for 6 or 22 h. The levels of the full-length GFP-Atg8 and the cleavage product (GFP) were probed by anti-GFP while Pgk1 was used as a loading control. The graph on the bottom panel shows the fold differences in cleavage ratio between the full-length GFP-Atg8 and the cleaved GFP (n = 3). See also Suppl Fig. S1A for the positive control of yeast treated with rapamycin to induce a high level of cleavage on GFP-Atg8. D Growth test of WT or atg1Δ yeast cells carrying either Ate1-GFP driven by the galactose promoter or the empty vector (“Vec”) by a serial dilution growth assay on either plate containing galactose or glucose. Note that the growths of atg1Δ and the WT yeasts have intrinsic difference on the galactose media. Therefore, to accurately compare the growth difference specifically induced by Ate1, the exposures of these two strains were taken differently so that the cells with the vector control show similar growth.