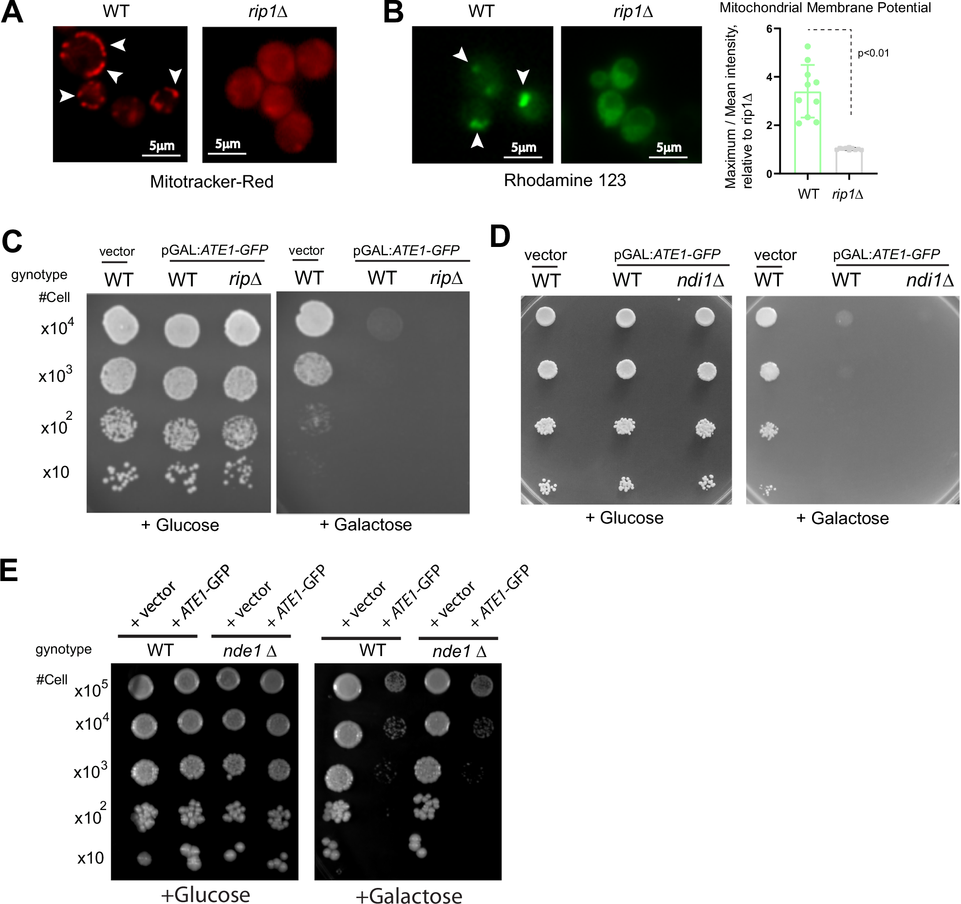
Fig. 8: The mitochondrial respiratory activity is not directly required during Ate1-driven cell death.
From: Arginyltransferase1 drives a mitochondria-dependent program to induce cell death

A The mitochondrial membrane potentials in yeast cells, WT or rip1Δ, were probed by staining dyes Mitotracker-red (red). White arrows point to representative locations with high intensities. B Left panel shows representative microscopy images of mitochondrial membrane potentials in WT or rip1Δ yeasts measured by rhodamine 123 (green). White arrows point to selected locations with high intensities. Right panel shows the corresponding quantification. The relative membrane potential was calculated by dividing the maximum fluorescence intensity by the mean intensity. The data was determined as heteroscledastic via Levene’s test, before being analysed via student’s t-test. 10 randomly chosen yeast cells were included in each group (n = 10). C Growth of yeast cells (WT or rip1Δ) carrying either the empty expression vector pYES2 (“Vector”) or pYES2-pGAL1:ATE1-GFP (“+Ate1-GFP”) was measured by a serial dilution growth assay on either plate containing 2% glucose or 2% galactose, where the expression of Ate1 is not induced or induced, respectively. Plates were incubated at 30 °C and images were taken after 3–5 days. D Similar to (C), except that ndi1Δ was used. E Similar to (C), except that nde1Δ was used. See also Suppl Fig. S1D to see the equal growth rate of the involved mutant yeast strains carrying the empty vector on galactose-containing media compared to the WT strain, if they were not already shown in this figure.