Fig. 9: Mitochondrial ROS is not directly required during the Ate1-driven cell death.
From: Arginyltransferase1 drives a mitochondria-dependent program to induce cell death

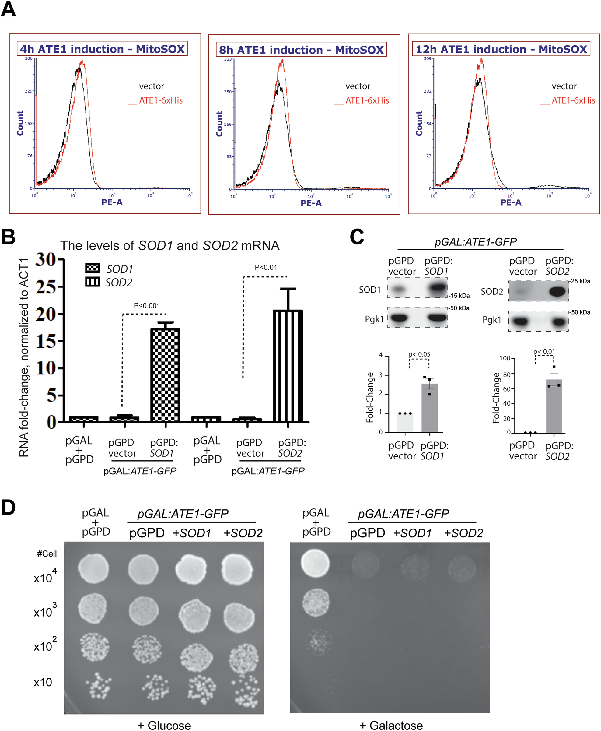
A Representative flow cytometry plots depicting mitochondrial ROS levels at indicated timepoints after galactose induction. The yeast cells contain either the empty vector control pYES2 (black) or the pYES2-ATE1-6 × His for the overexpression of the 6 × His tagged Ate1 (red). MitoSOX Red was used to stain for mitochondrial ROS, and samples were excited with a 488 nm blue laser and emission was measured using a 585 nm filter with a 42 nm bandpass. No obvious differences in mitochondrial ROS were noted between Ate1 and control samples, in any of the time points. B Graph shows the fold-changes of mRNA levels of yeast SOD1 and SOD2, measured by quantitative PCR in ate1Δ yeast cells carrying the combination of different vectors. These include the two empty expression vectors pYES2-URA (pGAL), and pGPD2-Leu2 (pGPD), the pYES2 vector containing Ate1-GFP (“pGAL:ATE1-GFP”), pGPD2 vector containing yeast SOD1 (“pGPD:SOD1”) or SOD2 (“pGPD:SOD2”). The loading was normalized by the level of ACT1 mRNA. The fold-change was calculated relative to the group containing two empty vectors (n = 3). C Top panel shows representative WB images for the level of yeast SOD1 and SOD2, in ate1Δ yeast cells carrying a pYES2 vector containing Ate1-GFP (“pGAL:ATE1-GFP”) and the combination of either a pGPD2 vector containing yeast SOD1 (“pGPD:SOD1”) or SOD2 (“pGPD:SOD2”), or the empty vector pGPD2-Leu2 alone (“pGPD vector”). The yeasts were grown in the glucose-containing media, where the constitutive GPD promoter should be active. Pgk1 was used as a loading control. The fold-change was calculated relative to the group containing the pGPD vector (n = 3). D Growth of ate1Δ yeast cells carrying either the empty expression vectors pYES2-URA + pGPD2-Leu2 (vectors), pYES2-pGAL1:ATE1-GFP + pGPD2-Leu2 (n/a), or pYES2-pGAL1:ATE1-GFP in the presence of constitutively expression vectors of pGPD2-SOD1-Leu2 or pGPD2-SOD2-Leu2 (+SOD1, or +SOD2). The growth rate was measured by a serial dilution growth assay on Ura-minus, Leu-minus SD plates containing 2% glucose or 2% galactose, where the expression of Ate1 is not induced or induced, respectively. Plates were incubated at 30 °C and images were taken after 3 days.