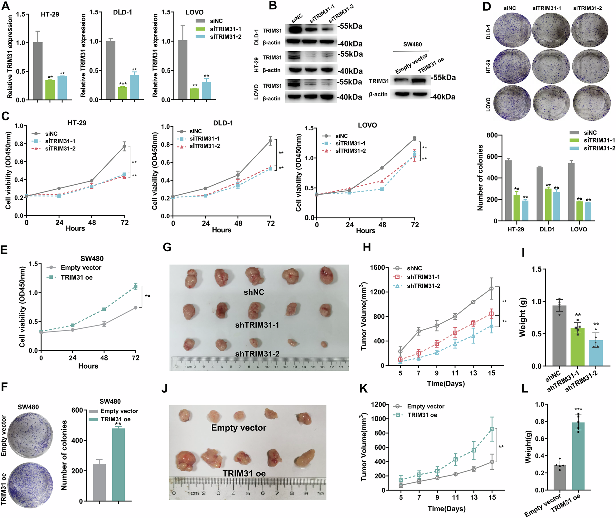
Fig. 2: Knockdown of TRIM31 inhibits CRC proliferation in vitro and in vivo.

A qRT-PCR experiments were performed to detect the efficiency of siRNA to knock down TRIM31 in CRC cells. n = 3 per group. B Western Blot was performed to detect TRIM31 protein levels after siRNA treatment of DLD-1, HT-29, LOVO cells and after overexpression of TRIM31 in SW480 cells. n = 3 per group. C Cell viability was determined by CCK-8 assay after knockdown of TRIM31 in HT-29, DLD-1, LOVO cells. n = 3 per group. D Clone formation assay after knockdown of TRIM31 in HT-29, DLD-1, LOVO cells. n = 3 per group. E Cell viability was determined by CCK-8 assay after overexpression of TRIM31 in SW480 cells. n = 3 per group. F Clone formation assay after overexpression of TRIM31 in SW480 cells. n = 3 per group. CDX experiments were performed after knockdown of TRIM31 in HT-29 cells, subcutaneous tumors were removed after surgery (G) and weighed (I), and tumor volumes were measured every 2 days (H) n = 5 per group. CDX experiments were performed after overexpression of TRIM31 in SW480 cells, subcutaneous tumors were removed after surgery (J) and weighed (L), and tumor volume was measured every 2 days (K) n = 5 per group.