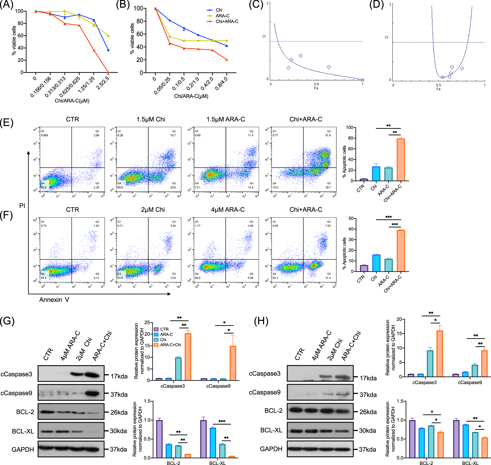
Fig. 1: Synergistic therapeutic effects of chidamide and cytarabine in AML cells.

A, B Cytotoxic effects of chidamide and cytarabine, alone or in combination, on MV4-11 cells (left) and Kasumi-1 cells (right). C, D Combination index plot, the horizontal axis (Fa) represents the inhibition rate, while the vertical axis shows CI values. E, F In MV4-11 cells, significant differences were observed between chidamide and combination (P = 0.0055) and between cytarabine and combination (P = 0.0014). In Kasumi-1 cells, both comparisons were also significant (chidamide vs. combination: P = 0.0002; cytarabine vs. combination: P = 0.0005; unpaired t-test). G, H Western blot analysis of cleaved caspase-3, cleaved caspase-9, BCL-2, and BCL-XL in MV4-11 (left) and Kasumi-1 (right) cells. For MV4-11: ARA-C vs. combination (P = 0.0019, 0.0468, 0.0013, 0.0003); chidamide vs. combination (P = 0.0071, 0.0463, 0.0013, 0.0018). For Kasumi-1: ARA-C vs. combination (P = 0.0063, 0.0021, 0.0420, 0.0027); chidamide vs. combination (P = 0.0397, 0.0077, 0.0140, 0.0120) (unpaired t-test). CTR (control), Chi (chidamide), ARA-C (cytarabine), Chi+ARA-C (chidamide + cytarabine); cCASP3, cleaved Caspase-3; cCASP9, cleaved Caspase-9. *P < 0.05, **P < 0.01, ***P < 0.001.