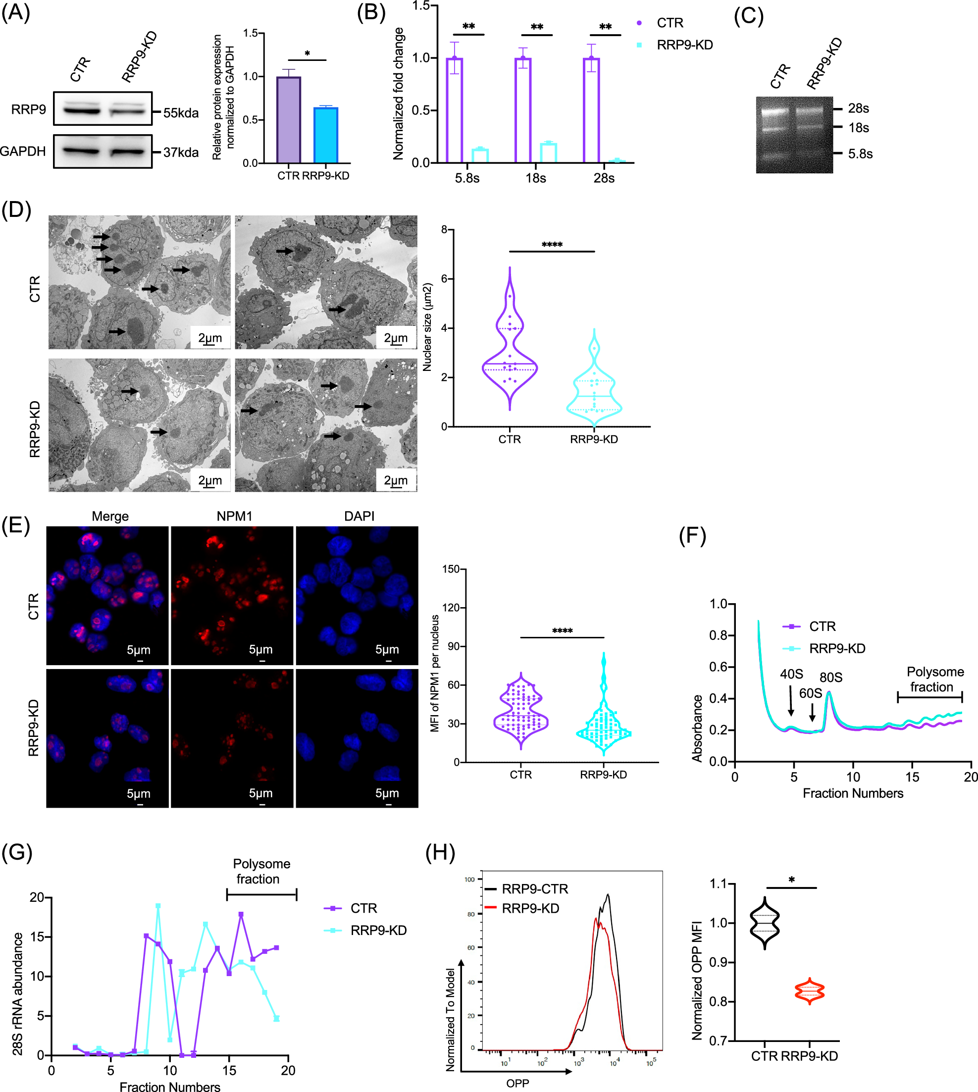
Fig. 6: RRP9 regulates ribosome biogenesis in AML cells.

A Western blot analysis showed reduced RRP9 protein levels in the RRP9 knockdown group compared to the control in Kasumi-1 cells, with statistical significance (P = 0.0290, unpaired t-test). B RRP9 knockdown significantly reduced mature rRNA abundance (5.8S: P = 0.0046, 18S: P = 0.0012, 28S: P = 0.0017, unpaired t-tests) in Kasumi-1 cells. C RNA gel electrophoresis further confirmed the reduction in mature rRNA levels following RRP9 knockdown. D Knockdown of RRP9 significantly reduced the nucleolar area (P < 0.0001, unpaired t-test) (n = 15). E Immunofluorescence analysis showed that the fluorescence intensity of NPM1 was significantly reduced after RRP9 knockdown (P < 0.0001, unpaired t-test) (n = 68). F Polysome fractionation assay revealed showing global mRNA translation levels between the control and RRP9 knockdown groups. G qPCR analysis of 28S rRNA translation levels across fractions. H RRP9 knockdown also decreased nascent protein synthesis (P = 0.0163, unpaired t-test). MFI Mean fluorescence intensity. *P < 0.05, **P < 0.01, ****P < 0.0001.