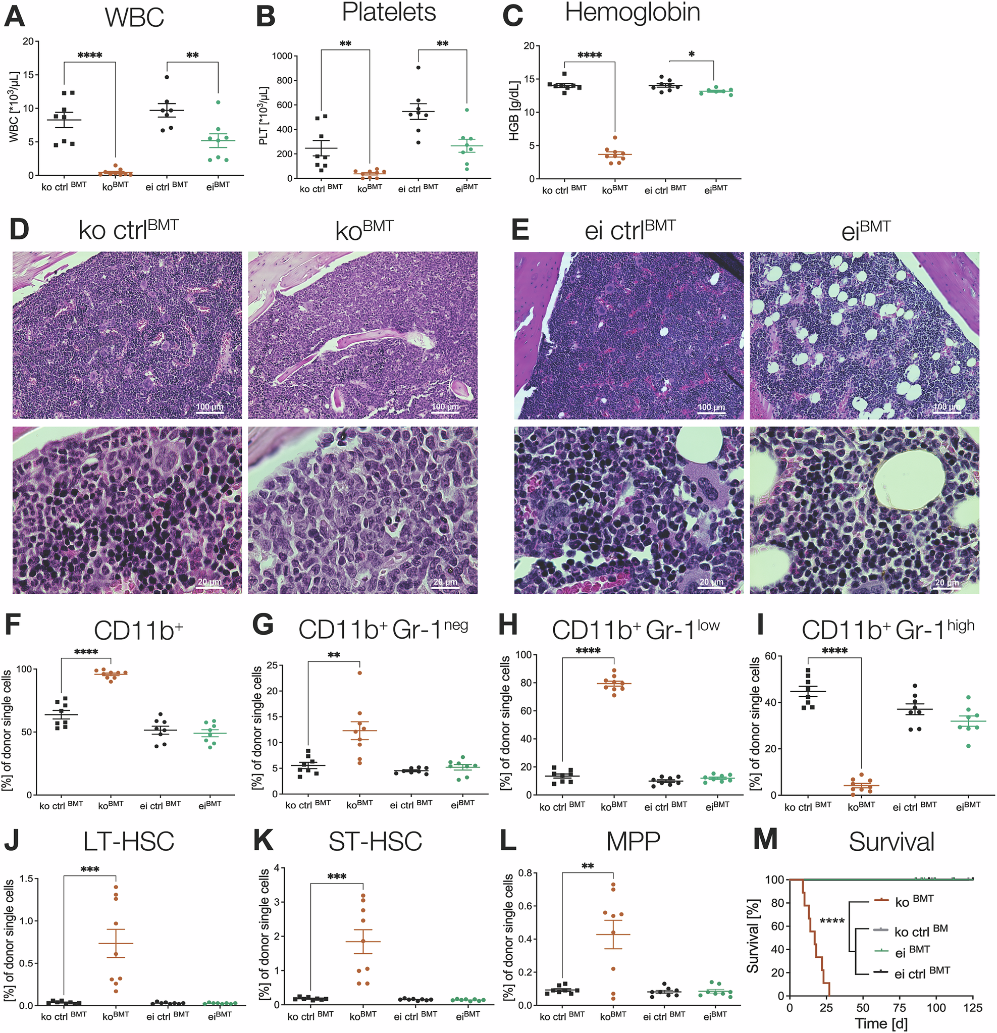
Fig. 2: Hematopoiesis-specific Lsd1 knockout displays shorter survival, pancytopenia, increased hematopoietic stem and progenitor cells, and myeloid cells in the bone marrow.

A–M Lsd1fl/fl mice without Cre served as separate controls in both mouse lines (ko ctrBMT and ei ctrBMT). A–C, F–L Statistical analyses of peripheral blood and bone marrow (BM) populations were conducted using Student’s t tests. n = 7–9 per genotype. M Survival analysis was performed using Log-Rank (Mantel-Cox) testing. *p < 0.05; **p < 0.01; ***p < 0.001; ****p < 0.0001. n = 7–9 per genotype. Only statistically significant comparisons are denoted. A White blood cell counts (WBC), B Platelet (PLT) counts, and C hemoglobin (HGB) values of Lsd1 koBMT and Lsd1 eiBMT mice. Histopathological BM slides of D Lsd1 ko ctrlBMT (left) and Lsd1 koBMT (right), as well as E Lsd1 ei ctrlBMT (left) and Lsd1 eiBMT (right) femora. 200x magnification (top) and 1000x magnification (down). Sections were stained using hematoxylin and eosin. Frequency of myeloid cells in the BM of Lsd1 koBMT and Lsd1 eiBMT mice by flow cytometry analysis: F CD11b+ positive cells, G CD11b+ Gr-1neg, H CD11b+ Gr-1low, I CD11b+ Gr-1high. J–L Hematopoietic stem and progenitor cell (HSPC) frequency of Lsd1 koBMT and eiBMT mice in the BM by flow cytometry analysis: J long-term HSCs (LT-HSC), K short-term HSCs (ST-HSC), and L multipotent progenitors (MPP). M Kaplan–Meier survival curves of Lsd1 koBMT and Lsd1 eiBMT mice.