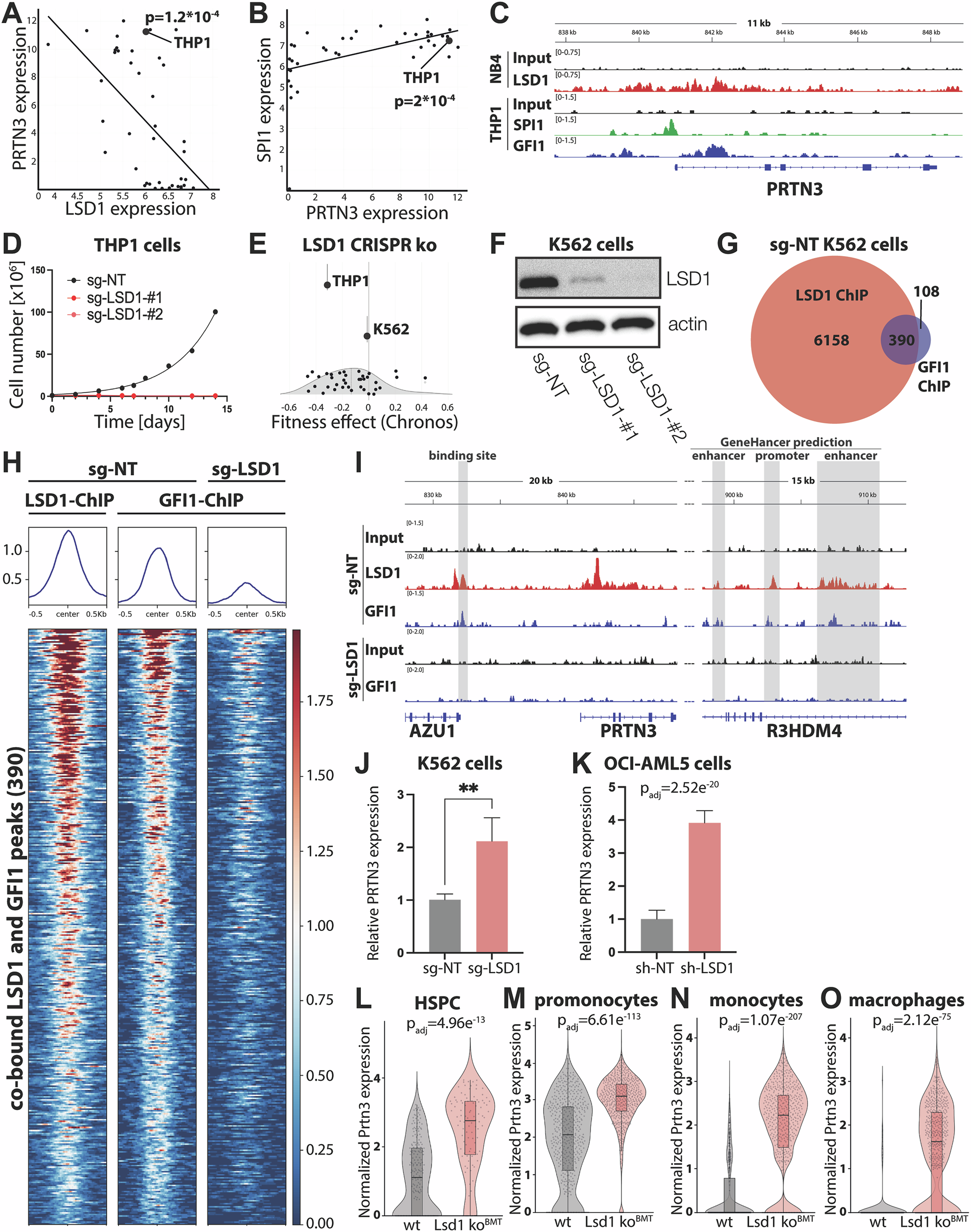
Fig. 4: LSD1 regulates GFI1 binding to regulatory elements at the PRTN3 locus.

A + B Correlation of gene expression in myeloid cell lines by DepMap Public 23Q2 (https://depmap.org/portal/). The monocytic cell line THP1 is highlighted. Expression is shown as log2 (TPM + 1). Significance calculated via the DepMap linear regression model using two class comparison A correlation between LSD1 and PRTN3. B correlation between SPI1 and PRTN3. C Integrative Genomics Viewer (IGV) tracks of LSD1 (red), SPI1 (green), and GFI1 (blue) ChIP-seqs. Input controls (black). The PRTN3 locus is shown. The SPI1 and GFI1 ChIP-seqs were performed in THP1 cells. LSD1 ChIP-seq by Ravasio et al. on NB4 cells [5]. D Proliferation of Cas9-expressing THP1 cells following transduction with sgRNAs against a non-targeting region (NT) or against two different sites in LSD1 (LSD1-#1 and LSD1-#2). E Effect of LSD1 CRISPR ko on the fitness of myeloid cell lines, data from DepMap Public 24Q2 (Chronos) [29]. THP1 and K562 cells are highlighted. F Validation of the LSD1 CRISPR ko in K562 cells by western blot. G Venn diagram showing the number of LSD1 and GFI1 binding sites and their overlap, as determined by ChIP-seq in sg-NT K562 cells. H Heat map of regions bound by both LSD1 and GFI1 in non-targeted K562 cells (sg-NT, left). These same regions were interrogated for GFI1 binding in LSD1-depleted K562 cells (sgLSD1, right). I IGV tracks of LSD1 and GFI1 ChIP-seqs in non-targeted K562 cells (sg-NT) as well as in LSD1-depleted K562 cells (sgLSD1). PRTN3 regulatory elements, highlighted in gray, were identified either by LSD1 binding or by prediction using the GeneHancer algorithm (from upstream to downstream: GH19J000898, GH19J000909, and GH19J000906, respectively) [30]. J Relative PRTN3 expression in non-targeted (sg-NT) and LSD1-depleted (sgLSD1) K562 cells quantified by qRT-PCR. n = 4 per condition. Statistical testing was performed using Student’s t test. **p < 0.01. K Relative PRTN3 expression in OC1-AML5 cells, transduced with a non-targeting shRNA (sh-NT) or an shRNA targeting LSD1 (shLSD1), quantified by RNA-seq, data mined from Fiscus et al. [31]. Prtn3 expression determined by scRNA-seq in L HSPCs, M promonocytes, N monocytes, and O macrophages. K Significance calculated using DESeq2 (Wald test). L–O Significance calculated using Wilcoxon rank sum test.