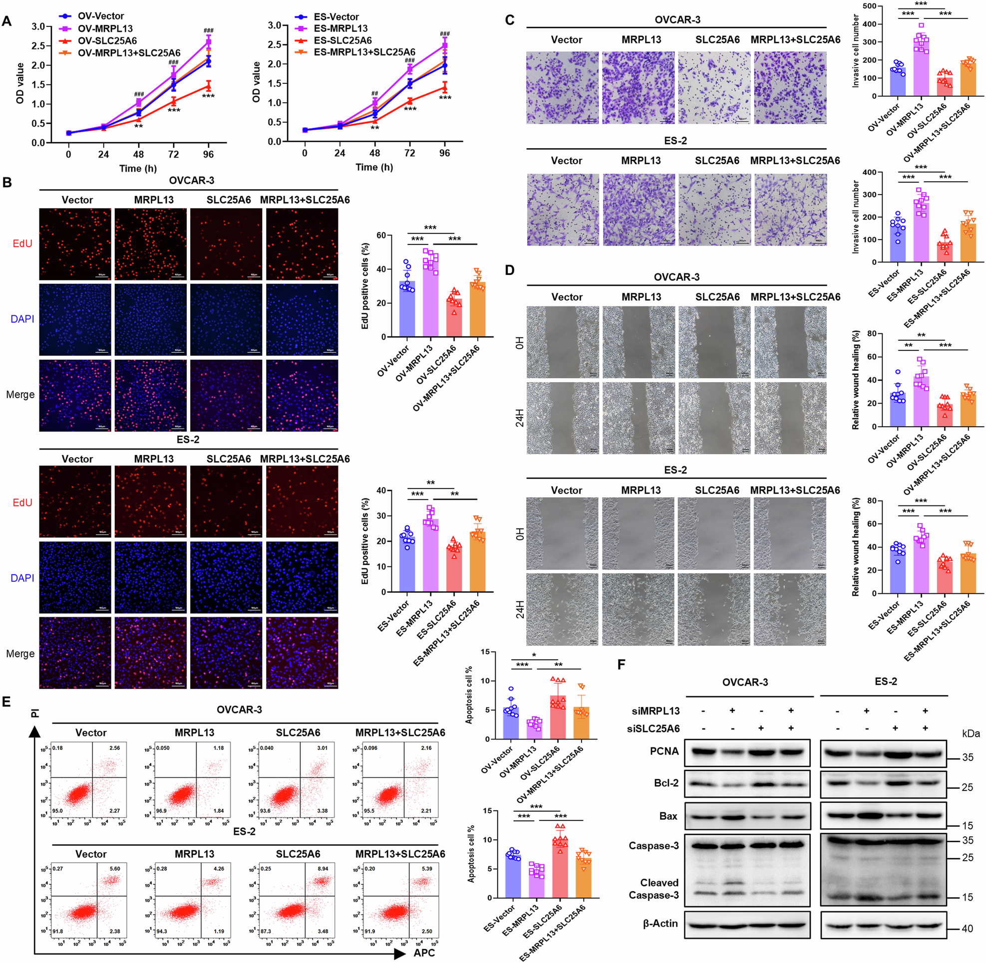
Fig. 6: MRPL13 facilitates OC progression by degrading SLC25A6.

A CCK-8 assays were utilized to evaluate the cell viability in OVCAR-3 and ES-2 cells with MRPL13 and/or SLC25A6 overexpression. *: Vector vs SLC25A6; #: MRPL13 vs MRPL13 + SLC25A6. B EdU assays were conducted to assess cell proliferation in OVCAR-3 and ES-2 cells with MRPL13 and/or SLC25A6 overexpression. DAPI (blue) staining was performed to indicate total cells, while EdU (red) incorporation indicated cells with active DNA replication. C Transwell assays were conducted to assess cell invasion ability in OVCAR-3 and ES-2 cells with MRPL13 and/or SLC25A6 overexpression. D Wound healing assays were used to evaluate cell migration ability in OVCAR-3 and ES-2 cells with MRPL13 and/or SLC25A6 overexpression. E Cell apoptosis of OVCAR-3 and ES-2 cells with MRPL13 and/or SLC25A6 overexpression was validated by flow cytometry. F Protein expression level of PCNA, Bcl-2, Bax, Caspase-3 and Cleaved Caspase-3 were monitored by western blot for lysates from OVCAR-3 and ES-2 cells with MRPL13 and/or SLC25A6 knockdown. β-Actin was used as an internal control. All assays were performed in three independent experiments. Data are presented as mean ± SD. *, P < 0.05; **, P < 0.01; ***, P < 0.001.