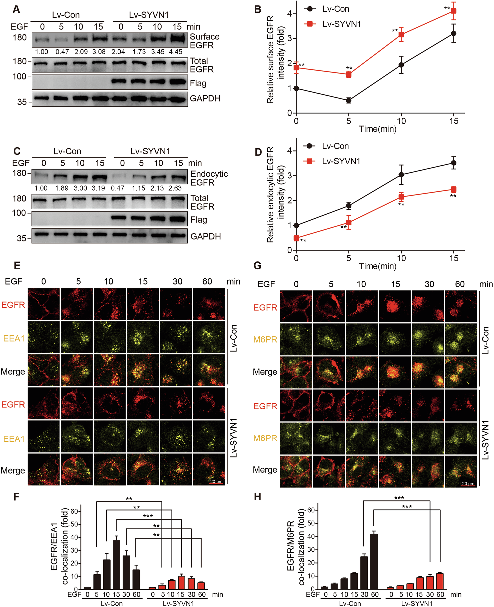
Fig. 4: SYVN1 inhibits the endocytosis of EGFR.
From: Targeting the SYVN1-EGFR axis: a breakthrough strategy for TKI-resistant NSCLC

A, B Overexpression of SYVN1 increases the membrane localization of EGFR in H1299 cells. H1299 cells were serum-starved overnight and stimulated with 20 ng/mL EGF for varying durations, followed by biotinylation of membrane proteins. Membrane-localized biotinylated EGFR and total EGFR were detected by Western blot. C, D Overexpression of SYVN1 reduces the cytoplasmic localization of EGFR in H1299 cells. H1299 cells were serum-starved overnight, followed by biotin labeling of membrane proteins, and subsequently stimulated with 20 ng/mL EGF for different time intervals. Cytosolic biotinylated EGFR and total EGFR were detected by Western blot. E, F Representative images of EGFR and EEA1 co-staining in SYVN1-overexpressing or control cells (E) and quantification of EGFR/EEA1 co-localization (F). H1299 cells were serum-starved overnight, stimulated with 20 ng/mL EGF for varying time intervals, and then fixed for staining. G, H Representative images of EGFR and M6PR co-staining in SYVN1 overexpression and control cells (G), along with the quantification of EGFR/M6PR co-localization (H). H1299 cells were serum-starved overnight, stimulated with 20 ng/mL EGF for varying time intervals, and then fixed for staining. All experiments were conducted independently three times. B, D, F, H Data are represented as the mean ± SD. P values were determined by independent samples t test, *p < 0.05; **p < 0.01; ***p < 0.001. Bars indicate 20 µm.