Fig. 5: SYVN1 activates the EGFR signaling pathway.
From: Targeting the SYVN1-EGFR axis: a breakthrough strategy for TKI-resistant NSCLC

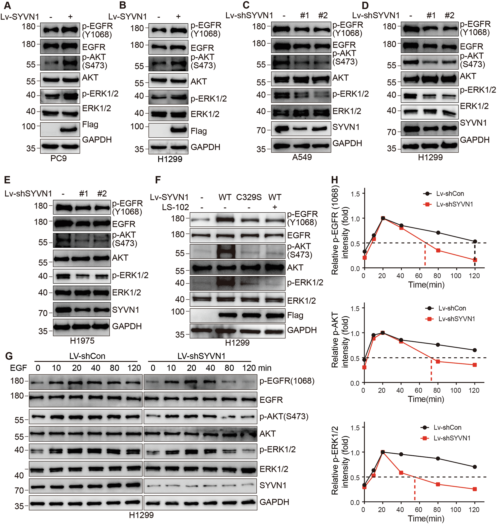
A, B Upregulation of SYVN1 dramatically promoted the activation of EGFR signaling in PC9 (A) and H1299 (B) cells, as indicated by increased phosphorylation of EGFR, ERK1/2, or AKT. C–E Downregulation of SYVN1 markedly inhibited the activation of EGFR signaling in A549 (C), H1299 (D), and H1975 (E) cells, as indicated by decreased phosphorylation of EGFR, ERK1/2, or AKT. F H1299 cells overexpressing either WT or C329S mutant SYVN1, or treated with LS-102, were subjected to Western blot analysis to assess EGFR signaling activity. G, H Upregulation of SYVN1 delayed the attenuation of EGFR signaling. H1299 cells overexpressing SYVN1 were starved overnight and then stimulated with EGF (20 ng/mL) for the indicated times. All experiments were conducted independently three times.