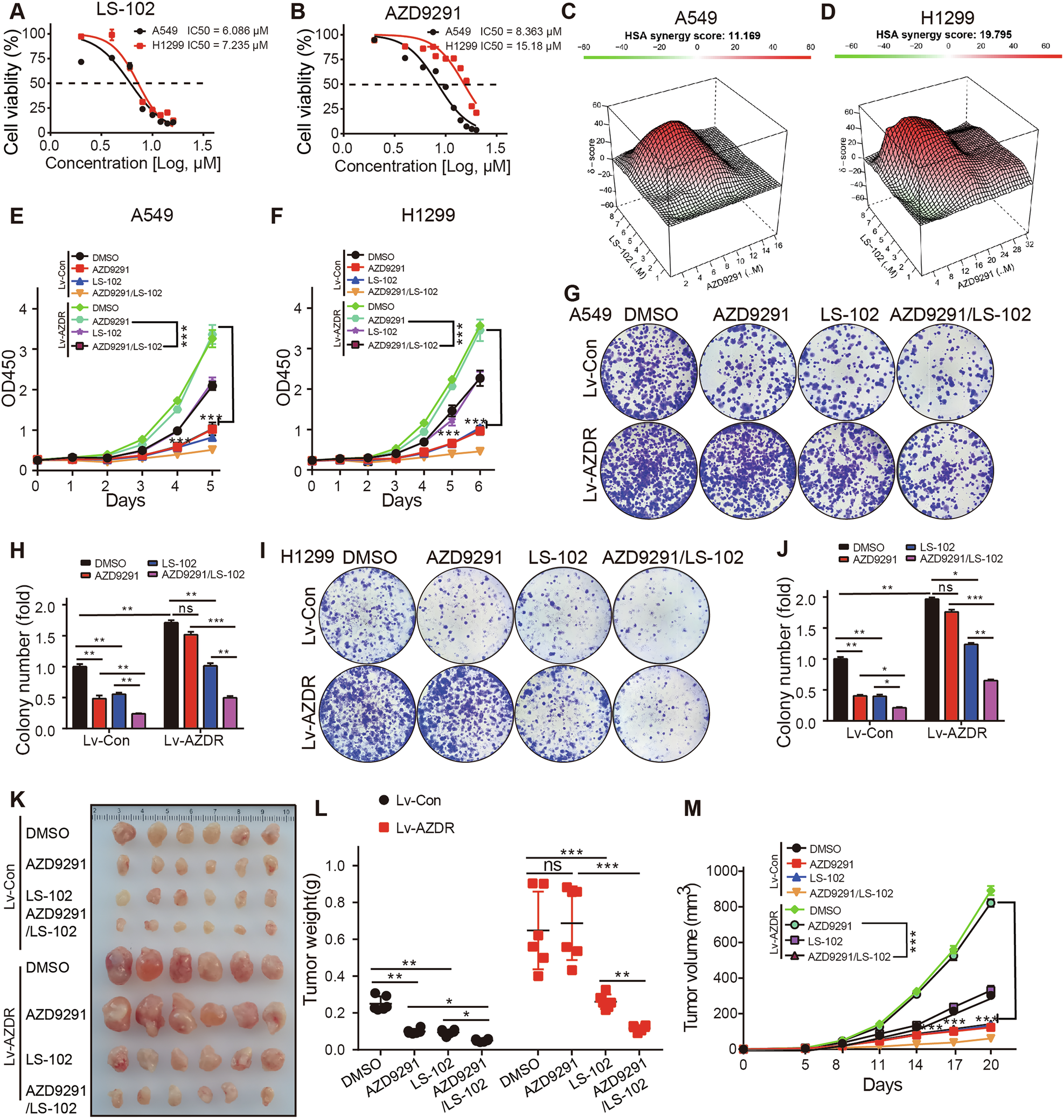
Fig. 7: LS-102 overcomes resistance to AZD9291 in NSCLC cells.
From: Targeting the SYVN1-EGFR axis: a breakthrough strategy for TKI-resistant NSCLC

A, B Varying responses of A549 and H1299 cells to LS-102 (A) or AZD9291 (B) treatment. C, D The synergistic effects of LS-102 and AZD9291 were assessed using the SynergyFinder tool in A549 (C) and H1299 (D) cells. E A549 cells overexpressing EGFRT790M/C797S were treated with either LS-102 (5 μM), AZD9291 (6 μM), or both, and cell proliferation was evaluated using CCK-8. F H1299 cells overexpressing EGFRT790M/C797S were treated with either LS-102 (5 μM), AZD9291 (8 μM), or both, and cell proliferation was evaluated using CCK-8. G, H A549 cells overexpressing EGFRT790M/C797S were treated with either LS-102 (5 μM), AZD9291 (6 μM), or both, and cell colony formation assays were performed. I, J H1299 cells overexpressing EGFRT790M/C797S were treated with either LS-102 (5 μM), AZD9291 (8 μM), or both, and cell colony formation assays were performed. K–M H1299 cells overexpressing EGFRT790M/C797S were implanted subcutaneously into nude mice. The mice were administered either AZD9291 (5 mg/kg, via daily gastric gavage), LS-102 (3 mg/kg, via daily intraperitoneal injection), or both for 3 weeks. At the experimental endpoint, tumors were excised, photographed (K), and weighed (L). The tumor growth curves were then generated (M). A, B, E, F, H, J, L, M Data were presented as mean ± SD. P values were determined by independent samples t-test, *p < 0.05; **p < 0.01; ***p < 0.001.