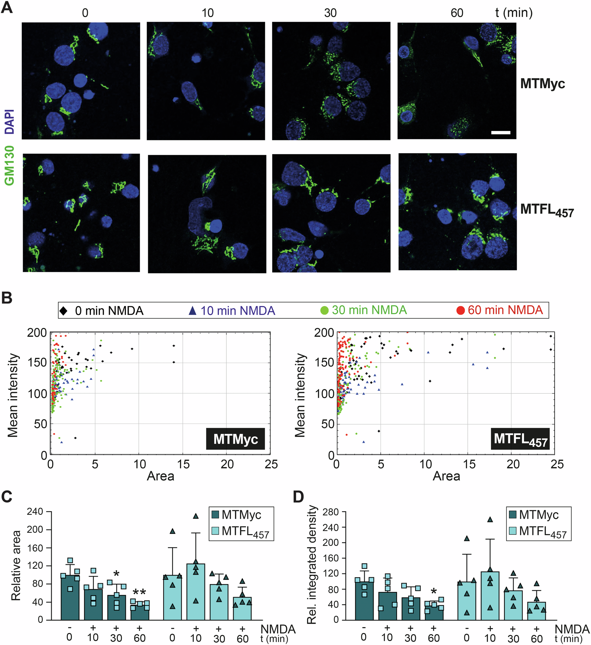
Fig. 7: Regulation of excitotoxicity-induced GA disruption by peptide MTFL457.

Cortical neurons preincubated with MTMyc and MTFL457 (25 μM, 30 min) and treated with NMDA for the indicated times were analyzed by immunofluorescence with a GA-specific antibody (GM130, green) and DAPI (blue). A Representative images obtained by confocal microscopy corresponding to single sections. Scale bar: 10 μm. B Representation of the area versus the mean fluorescence intensity for each GA particle detected in representative images corresponding to cultures preincubated with MTMyc (left panel) or MTFL457 (right panel), treated with NMDA for the indicated times. C, D Mean values ± SD (n = 5) of the particle area (C) and integrated density (D). Statistical analysis was performed using one-way ANOVA followed by the Bonferroni test (*P < 0.05, **P < 0.05, compared to basal conditions with MTMyc). An average of 80 particles were quantified per condition in each independent experiment analyzed.