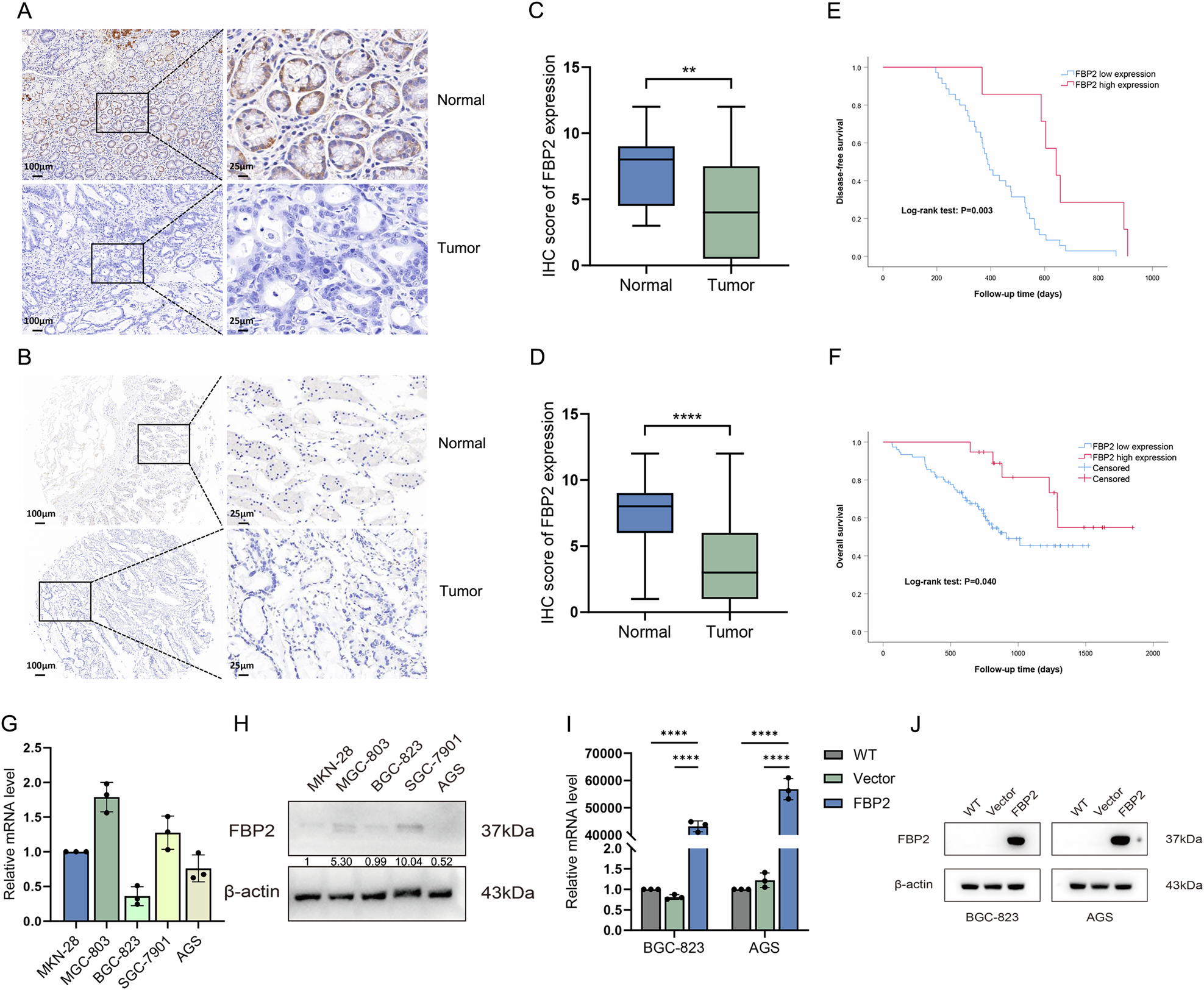
Fig. 2: The expression and clinical significance of FBP2 in GC tissues, as well as the establishment and validation of FBP2 overexpression in GC cell lines.

IHC staining of FBP2 using A newly collected tissue specimens and B previously established tissue microarrays. IHC scores derived from C 20 paired tissue samples and D 95 paired tissue microarrays. E Overall survival (OS) and F disease-free survival (DFS) analyses both demonstrated a significant improvement in survival rates among patients with FBP2-positive GC. G qRT-PCR and H WB were employed to assess the expression levels of FBP2 in five GC cell lines. I qRT-PCR and J WB analysis confirmed the successful establishment of the FBP2 overexpression cell line. **P < 0.01, ****P < 0.0001.