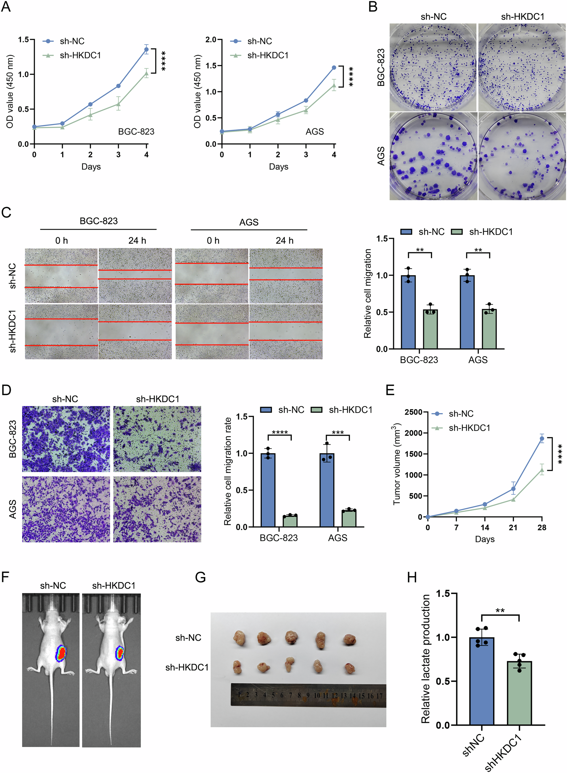
Fig. 6: Inhibition of malignant biological behaviors of GC cells by sh-HKDC1 in vitro and in vivo.

A CCK-8 assays and B colony formation assays confirmed the inhibitory effect of sh-HKDC1 on the proliferation of BGC-823 and AGS GC cell lines. C Scratch assays and D Transwell assays confirmed the inhibitory effects of sh-HKDC1 on the migratory and invasive capabilities of BGC-823 and AGS GC cell lines. The bar chart presented the statistical analysis of the migration and invasion ratios. E Trend of subcutaneous tumor volume in nude mice following the injection of BGC-823 GC cells over a four-week period. F In vivo imaging, G tumor excision, and H lactic acid production were evaluated in nude mice from the sh-HKDC1 and sh-NC groups four weeks post-subcutaneous injection. **P < 0.01, ***P < 0.001, ****P < 0.0001.