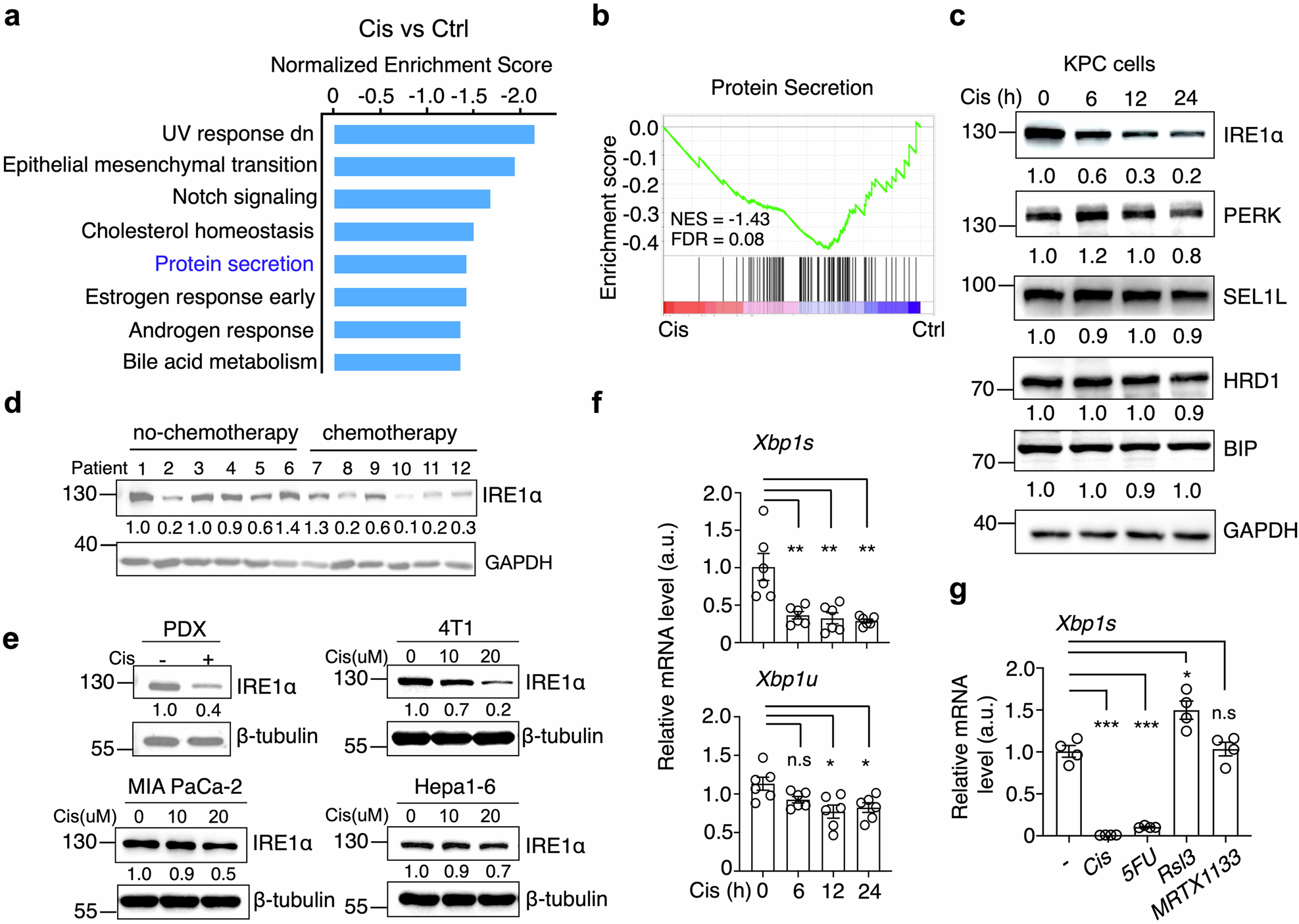
Fig. 3: Chemotherapy-induced alterations in the ER proteostasis network in cancer cells.
From: IRE1α translational suppression potentiates STING-dependent chemoresistance in pancreatic cancer

a, b Downregulated gene sets in KPC cells treated with 20 μM Cis for 24 hours (n = 3). c Immunoblot analysis of ER stress pathway proteins in KPC cells treated with Cis at various time points. Data are representative of six independent biological repeats for IRE1α protein, and three for others. The quantification of IRE1α protein levels is shown in Fig. S2a. d Immunoblot analysis of IRE1α protein in PDAC patient tumor samples treated with or without chemotherapy, with each lane representing a sample from one patient. e Immunoblot analysis of tumor cells derived from patient-derived xenograft (PDX) mice, human pancreatic tumor MIA PaCa-2 cells, mouse breast cancer 4T1 cells, and hepatoma Hepa1-6 cells, treated with or without Cis for 24 hours. f q-PCR analysis of Xbp1s and Xbp1u in KPC cells treated with Cis for various hours (n = 6, combined from two independent biological repeats). g q-PCR analysis of Xbp1s in KPC cells treated with Cis (20 μM), 5FU (20 μM), Rsl3 (20 μM), or MRTX1133 (20 μM) for 22 hours (n = 4, representative of two independent biological repeats). The relative intensity of proteins (normalized to GAPDH or β-tubulin) is shown below the blots (c–e). All values are presented as means ± SEM. Statistical significance was determined using an unpaired, two-tailed Student’s t-test (f, g). *, p < 0.05; **, p < 0.01; ***, p < 0.001; n.s. not significant.