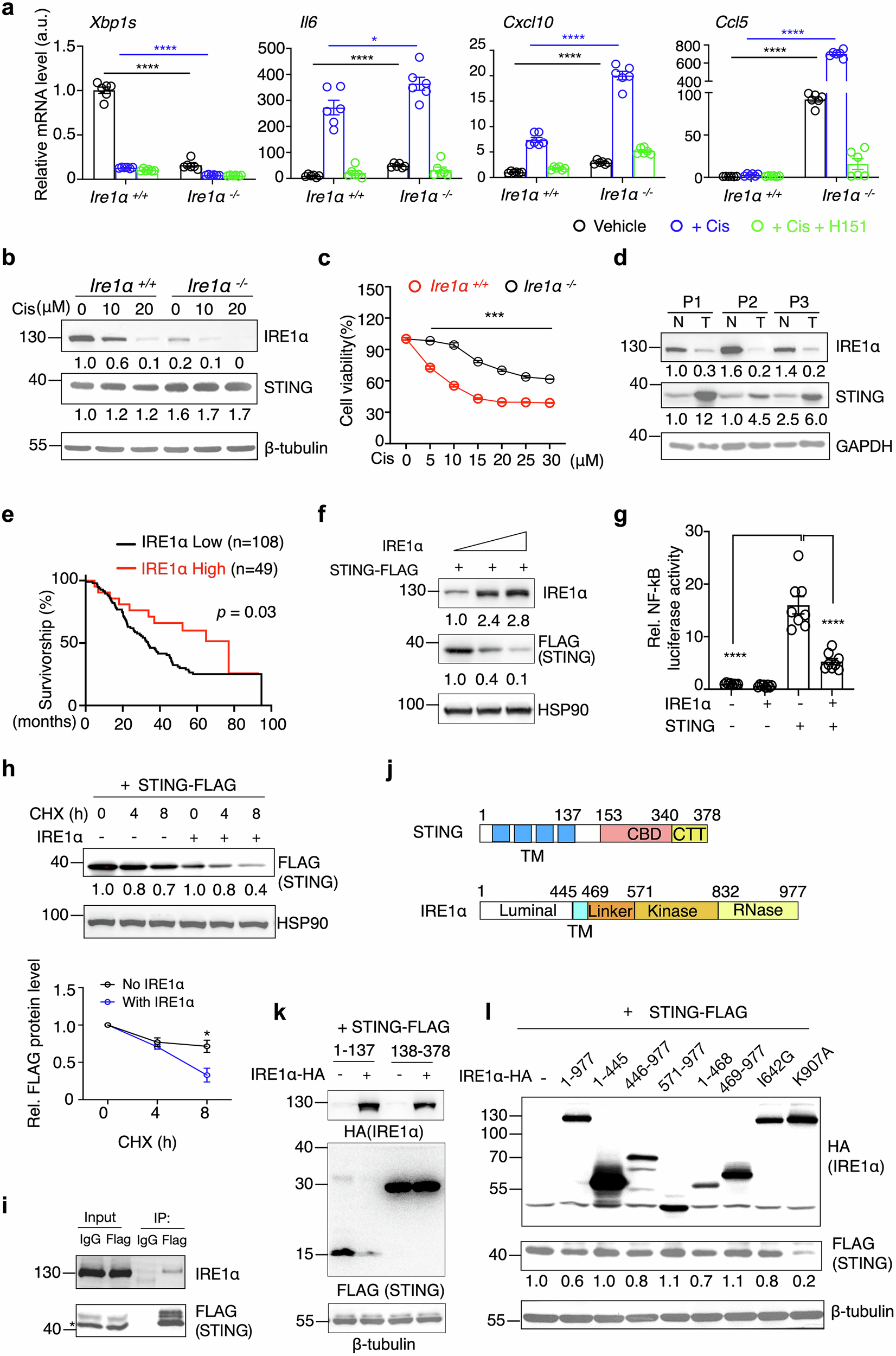
Fig. 4: IRE1α directly regulates STING and its signaling in PDAC.
From: IRE1α translational suppression potentiates STING-dependent chemoresistance in pancreatic cancer

a q-PCR analysis of indicated genes in WT and Ire1α-/- KPC cells treated with vehicle, Cis, or in combination with H151(4 μg/mL, pretreated 1 hour prior to Cis treatment) (n = 6, combined from two independent biological repeats). b Immunoblot analysis in WT and Ire1α-/- cells treated with various concentrations of Cis, representative of three independent biological repeats. c CCK-8-based cell viability assay of WT and Ire1α-/- KPC cells treated with different doses of Cis for 24 hours (n = 5, representative of two independent biological repeats). d Immunoblot analysis of tumor (T) and adjacent non-tumor (N) tissues from PDAC patients. e Kaplan–Meier survival analysis for IRE1α expression (high vs. low) in pan-cancer from the ICGC/TCGA cohort via cBioPortal database. f Immunoblot analysis in HEK293T cells transfected with STING and IRE1α plasmids, representative of three independent biological repeats. g NF-κB dual-luciferase assay in HEK293T cells transfected with STING and IRE1α plasmids (n = 8, combined from two independent biological repeats). h Translation shut-off assay in HEK293T cells transfected with STING ± IRE1α plasmid, treated with cycloheximide (CHX, 50 μg/mL) for indicated times; quantitation from 3 independent repeats shown below. i Immunoblot analysis following immunoprecipitation of exogenous STING-FLAG from HEK293T cells transfected with STING and IRE1α plasmids. IgG immunoglobulin G, IP immunoprecipitation. * indicates the target band. Results are representative of three independent biological repeats. j Diagrams of the STING and IRE1α protein domains. STING: TM transmembrane (amino acids 1-137), CBD c-di-GMP-binding domain (amino acids 153-340), CTT carboxy-terminal tail (amino acids 340-378). IRE1α: Luminal, luminal domain (amino acids 1-445); TM, transmembrane (amino acids 445-469); Linker (amino acids 469-571); Kinase (amino acids 571-832); RNase (amino acids 832-977). k Immunoblot analysis of STING-FLAG protein levels in HEK293T cells transfected with truncated STING and full-length of IRE1α plasmids, representative of two independent biological repeats. l Immunoblot analysis of STING-FLAG protein levels in HEK293T cells transfected with full-length/ truncated IRE1α plasmids, IRE1α mutants (I642G, kinase loss-of-function mutation; K907A, RNase loss-of-function mutation), and full-length STING plasmids, representative of three independent biological repeats. The relative intensity of proteins (normalized to GAPDH, β-tubulin or HSP90) is shown below the blots. All values are presented as means ± SEM. Statistical significance was determined using unpaired, two-tailed Student’s t-test (a, c, g, h) or log-rank test (e). *, p < 0.05; ***, p < 0.001; ****, p < 0.0001.