Fig. 5: Chemotherapy inhibits IRE1α translation.
From: IRE1α translational suppression potentiates STING-dependent chemoresistance in pancreatic cancer

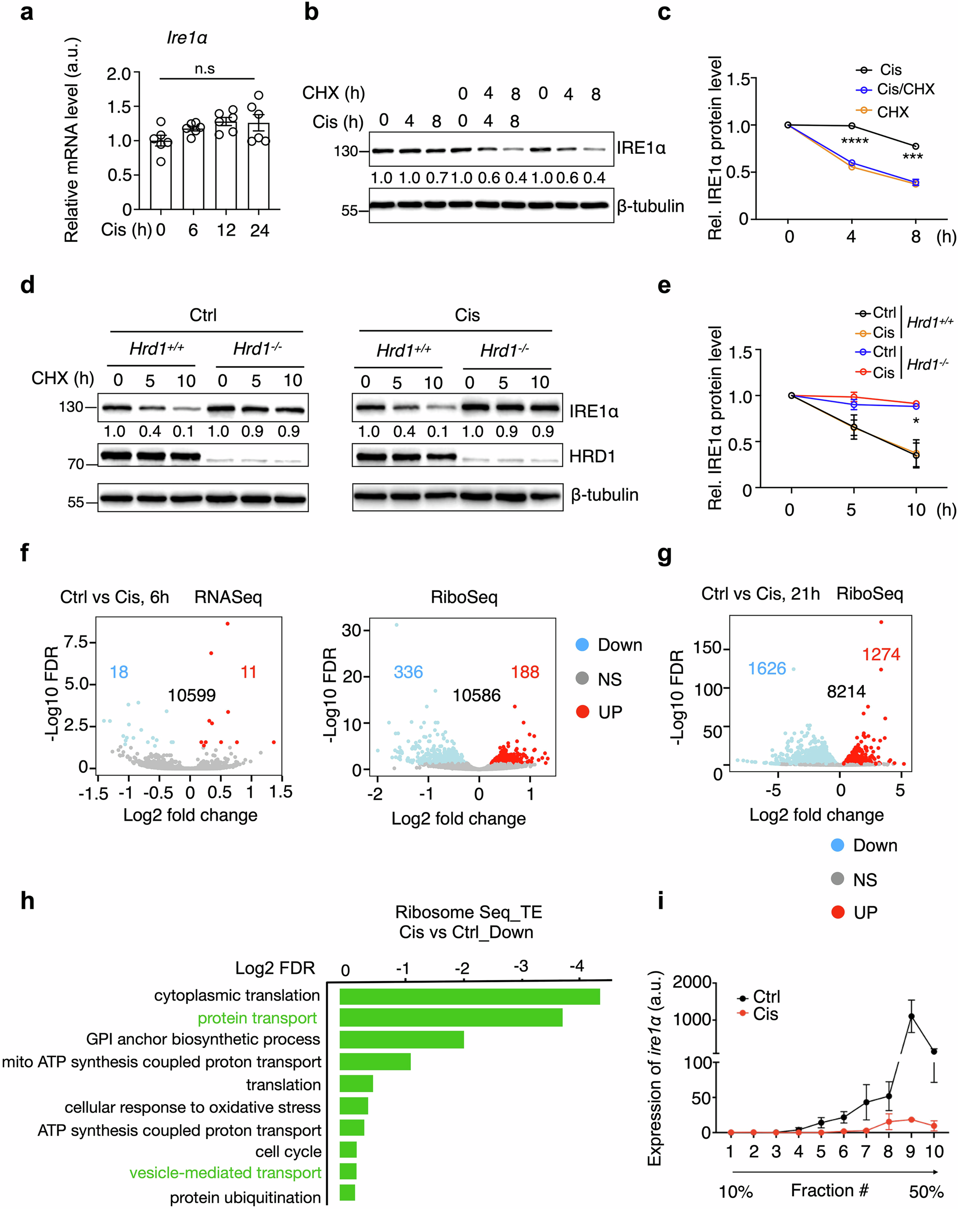
a q-PCR analysis of Ire1α in KPC cells treated with 20 μΜ Cis for indicated times (n = 6, combined from 2 independent repeats). Immunoblot analysis in KPC cells treated with Cis ± CHX for indicated durations (b), with quantitation from 3 independent repeats shown in (c). Immunoblot analysis of WT and Hrd1-/- MEF cells treated with vehicle control or 10μΜ Cis, followed by CHX for indicated durations (d), with quantitation from 3 independent repeats shown in (e). RNA-Seq and ribosome profiling of KPC cells treated with Cis for 6 hours (f) or 21 hours (g). Downregulated genes are shown in blue, upregulated in red (n = 2 for each time point). h Ribosome sequencing and translation efficiency (TE) analysis after 21 hours of Cis treatment. TE calculated as ribo/RNA. i Ribosome fractionation followed by q-PCR analysis of Ire1α mRNA in KPC cells treated with Cis for 21 hours (n = 3 control, n = 2 Cis, combined from 2 independent repeats). All values are presented as means ± SEM. Statistical significance was determined using unpaired, two-tailed Student’s t-test (a, c, e, i). *, p < 0.05; ***, p < 0.001; ****, p < 0.0001; n.s. not significant.