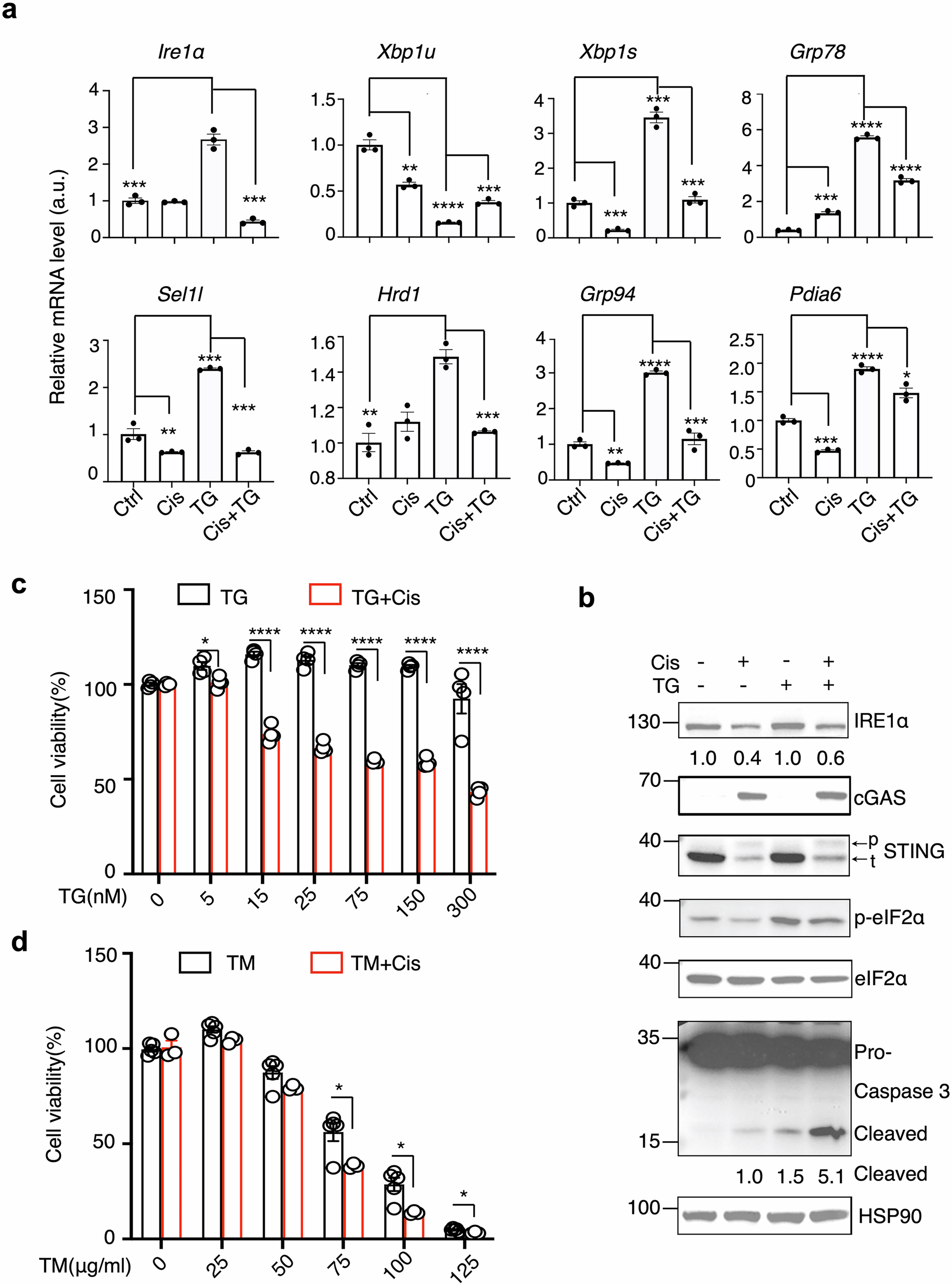
Fig. 6: Chemotherapy sensitizes cancer cells to ER stress inducers.
From: IRE1α translational suppression potentiates STING-dependent chemoresistance in pancreatic cancer

a q-PCR analysis of indicated genes in KPC cells treated with 20 μΜ Cis and Thapsigargin (TG,100 nM) for 24 hours (n = 3, representative of two independent biological repeats). b Immunoblot analysis of KPC cells treated with Cis ± TG for 24 hours, Blots are representative of two independent biological repeats. Cell viability analysis of KPC cells treated with Cis and varying concentrations of TG (c) or Tunicamycin (TM, d) for 24 hours (n = 3-5, combined from 2 independent repeats). Data are presented as mean ± SEM. Statistical significance was evaluated using an unpaired, two-tailed Student’s t-test (a, c, d). *, p < 0.05; **, p < 0.01; ***, p < 0.001; ****, p < 0.0001.