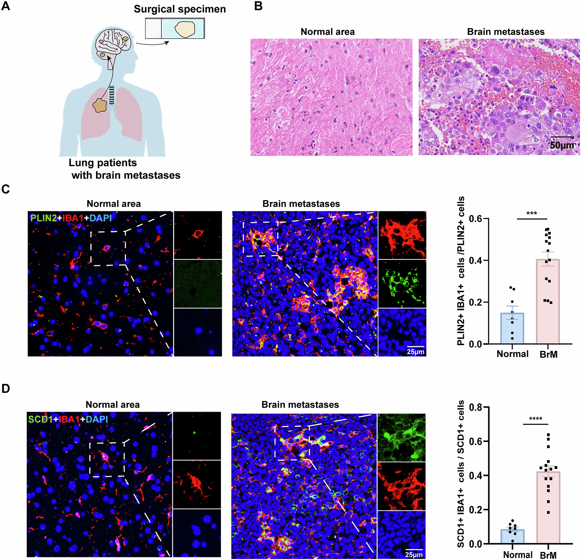
Fig. 1: The microglia in the brain metastatic regions of patients exhibit high expression of SCD1 and increased synthesis of lipid droplets.

A Schematic diagram of intracranial surgical specimens from lung cancer patients with brain metastases. B Representative images of brain metastatic tumor sections from lung adenocarcinoma patients stained with HE; the nucleus appears blue, while the cytoplasm and cytoplasmic matrix appear red. Scale bar = 50 μm. C Representative immunofluorescence staining images showing the expression of PLIN2 in normal brain lesions and brain metastatic lesions of lung adenocarcinoma patients (n = 15). Scale bar, 25 μm. D Representative immunofluorescence staining images showing the expression of SCD1 in normal brain lesions and brain metastatic lesions of lung adenocarcinoma patients (n = 15). Scale bar, 25 μm. (***P < 0.001, ****P < 0.0001).