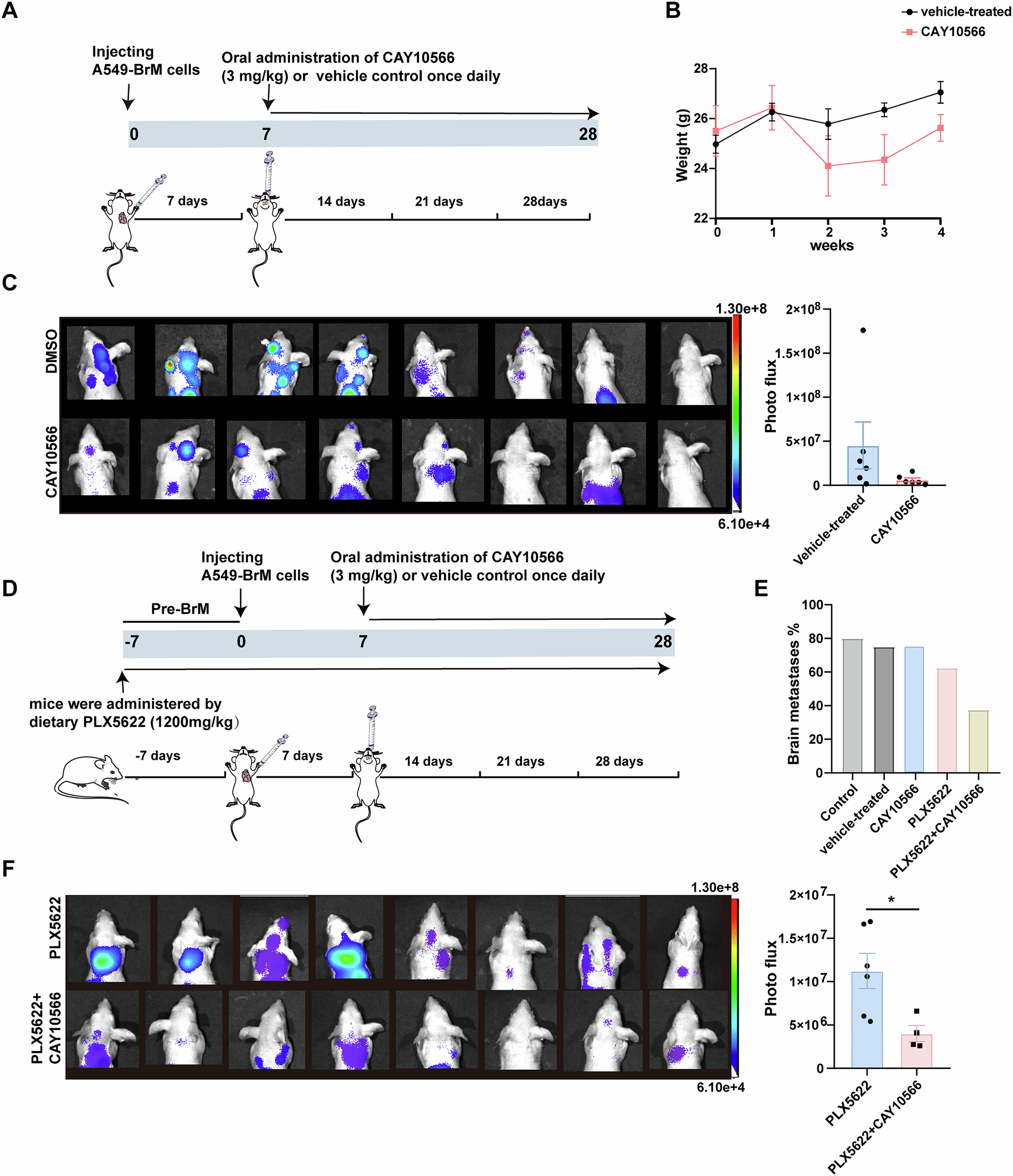
Fig. 5: The administration of an SCD1 inhibitor in conjunction with a CSF1R inhibitor in mice with brain metastases.

A Schematic diagram of experimental design (B, C). B Body weight changes in mice during treatment with CAY10566 (3 mg/kg, dissolved in DMSO and diluted in corn oil) or vehicle (only DMSO diluted in corn oil) (n = 8). C. Bioluminescence imaging and quantification of brain metastases burden in vehicle-treated and CAY10566 groups (n = 8). D Schematic for experimental design (E, F). E The incidence of brain metastasis in the control group (untreated model), vehicle-treated group, CAY10566 group, PLX5622 group, and the combination treatment group of PLX5622 + CAY10566 after tumor cell inoculation (n = 8). F Bioluminescence imaging and quantification of brain metastases burden in PLX5622 and PLX5622 + CAY10566 groups. (*P < 0.05).