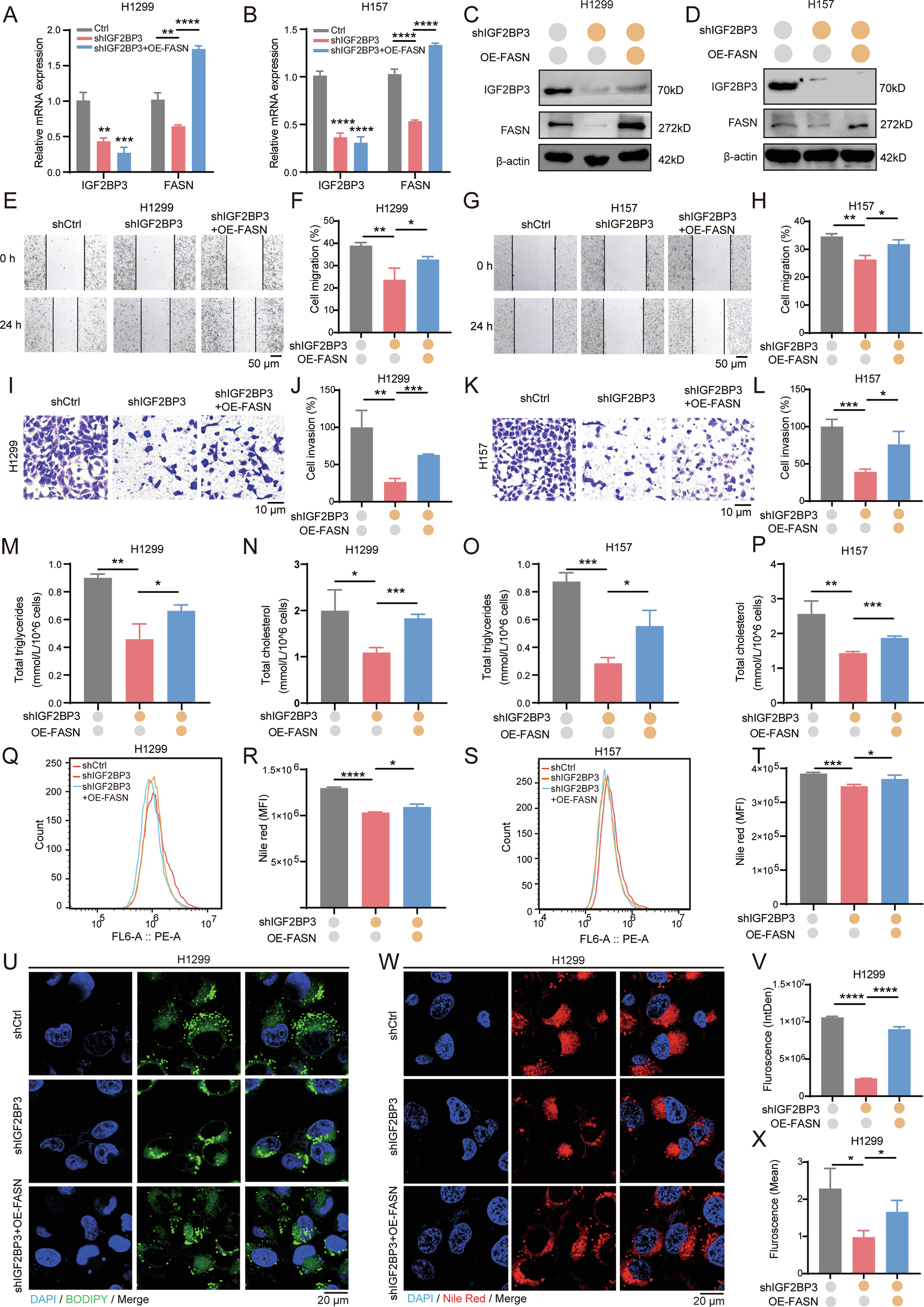
Fig. 6: IGF2BP3-FASN axis regulates invasiveness and lipid metabolism in NSCLC cells.

A, B IGF2BP3 and FASN mRNA expression evaluated by RT-qPCR in IGF2BP3-knockdown and FASN-overexpressing H1299 and H157 cells. Data are presented as mean ± SD; n = 3. C, D IGF2BP3 and FASN protein levels evaluated by Western blotting in IGF2BP3-knockdown and FASN-overexpressing H1299 and H157 cells. E Wound healing assay showing cell migration ability in H1299 cells treated with IGF2BP3 knockdown and FASN overexpression for 24 h. Scale bars = 50 μm. F Quantification of cell migration in IGF2BP3-knockdown and FASN-overexpressing H1299 cells from (E) using ImageJ. Data are presented as mean ± SD; n = 3. G Wound healing assay showing cell migration ability in H157 cells treated with IGF2BP3 knockdown and FASN overexpression for 24 h. Scale bars = 50 μm. H Quantification of cell migration in IGF2BP3-knockdown and FASN-overexpressing H157 cells from (G) using ImageJ. Data are presented as mean ± SD; n = 3. I Transwell invasion assay showing invasion ability in H1299 cells treated with IGF2BP3 knockdown and FASN overexpression for 24 h. Scale bars = 10 μm. J Quantification of cell invasion in IGF2BP3-knockdown H1299 cells from (I) using ImageJ. Data are presented as mean ± SD; n = 3. K Transwell invasion assay showing invasion ability in H157 cells treated with IGF2BP3 knockdown and FASN overexpression for 24 h. Scale bars = 10 μm. L Quantification of cell invasion in IGF2BP3-knockdown H157 cells from (K) using ImageJ. Data are presented as mean ± SD; n = 3. M Total triglycerides assay kit showing total triglyceride levels were rescued in IGF2BP3-knockdown and FASN-overexpressing H1299 cells compared with IGF2BP3-knockdown cells. Data are presented as mean ± SD; n = 3. N Total cholesterol assay kit showing total cholesterol levels were rescued in IGF2BP3-knockdown and FASN-overexpressing H1299 cells compared with IGF2BP3-knockdown cells. Data are presented as mean ± SD; n = 3. O Total triglycerides assay kit showing total triglyceride levels were rescued in IGF2BP3-knockdown and FASN-overexpressing H157 cells compared with IGF2BP3-knockdown cells. Data are presented as mean ± SD; n = 3. P Total cholesterol assay kit showing total cholesterol levels were rescued in IGF2BP3-knockdown and FASN-overexpressing H157 cells compared with IGF2BP3-knockdown cells. Data are presented as mean ± SD; n = 3. Q–T Neutral lipid levels analyzed by flow cytometry in IGF2BP3-knockdown and FASN-overexpressing H1299 and H157 cells stained with Nile Red. Representative images (Q, S) and quantification (R, T) are shown. Data are presented as mean ± SD; n = 3. U, V Neutral lipid levels detected by BODIPY 493/503 staining in IGF2BP3-knockdown and FASN-overexpressing H1299 cells. Representative fluorescent images (U) and quantification (V) are shown. Data are presented as mean ± SD; n = 3. W, X Neutral lipid levels measured by Nile Red staining in IGF2BP3-knockdown and FASN-overexpressing H1299 cells. Representative fluorescent images (W) and quantification (X) are shown. Data are presented as mean ± SD; n = 3. *P < 0.05; **P < 0.01; ***P < 0.001; ****P < 0.0001 (two-tailed t-test).