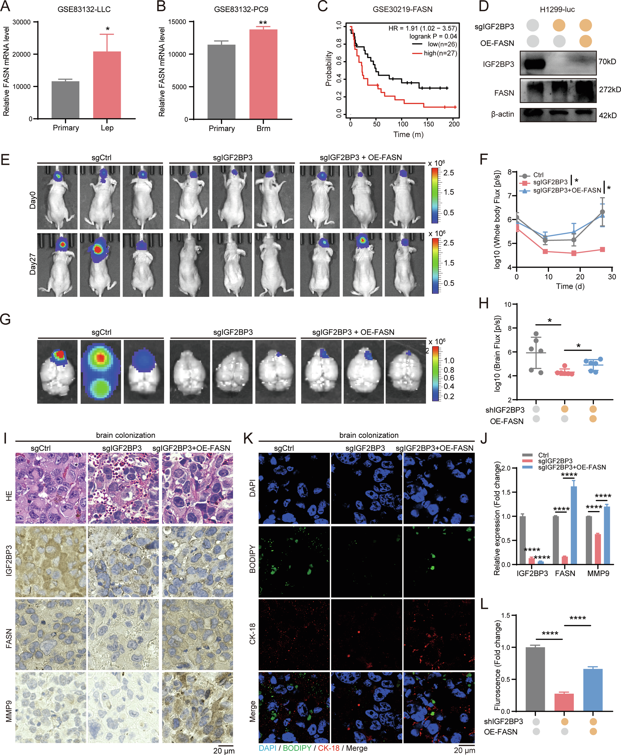
Fig. 7: The IGF2BP3-FASN axis mediates lipid metabolism to promote brain colonization in NSCLC.

A FASN expression was elevated in LLC1-derived leptomeningeal metastatic cells (Lep) compared with primary cells according to GSE83132 dataset. Data are presented as mean ± SD; n = 3. B FASN expression was elevated in PC9-derived brain metastatic cells (Brm) compared with primary cells according to GSE83132 dataset. Data are presented as mean ± SD; n = 3. C Overall survival of metastatic lung cancer patients was calculated with the log-rank test and stratified by high or low FASN expression (high: top 50%, n = 27; low: bottom 50%, n = 26; GSE30219). D IGF2BP3 and FASN protein expression detected by Western blotting in IGF2BP3-knockout and FASN-overexpressing H1299-luc cells. E, F H1299-luc cells (5 × 105) with IGF2BP3 knockout and FASN overexpression were injected into BALB/c-nu/nu mice via stereotactic brain injection (n = 6 per group). Representative bioluminescent images of NSCLC xenograft tumor in the brain on day 27 are shown in (E). Quantification of bioluminescence on day 27 is shown in (F). Data are presented as mean ± SD; n = 6. G, H Representative bioluminescent images of brain tumors on day 27 were captured by the Neurostar IVIS preclinical in vivo imaging system (G). Quantification of bioluminescence in brain tumors on day 27 is shown in (H). Data are presented as mean ± SD; n = 6. I H&E staining and IHC analysis of IGF2BP3 and MMP9 in representative brain tumors from IGF2BP3-knockout and FASN-overexpressing mice. Scale bar = 20 μm. J Quantification of IGF2BP3 and MMP9 expression levels from IHC analysis in (I) using Image Pro Plus. Data are presented as mean ± SD; n = 3. K, L Neutral lipid levels detected by BODIPY 493/503 staining in representative brain tumors from IGF2BP3-knockout and FASN-overexpressing mice. Representative fluorescent images (K) and quantification (L) are shown. Data are presented as mean ± SD; n = 3. *P < 0.05; **P < 0.01; ****P < 0.0001 (two-tailed t-test).