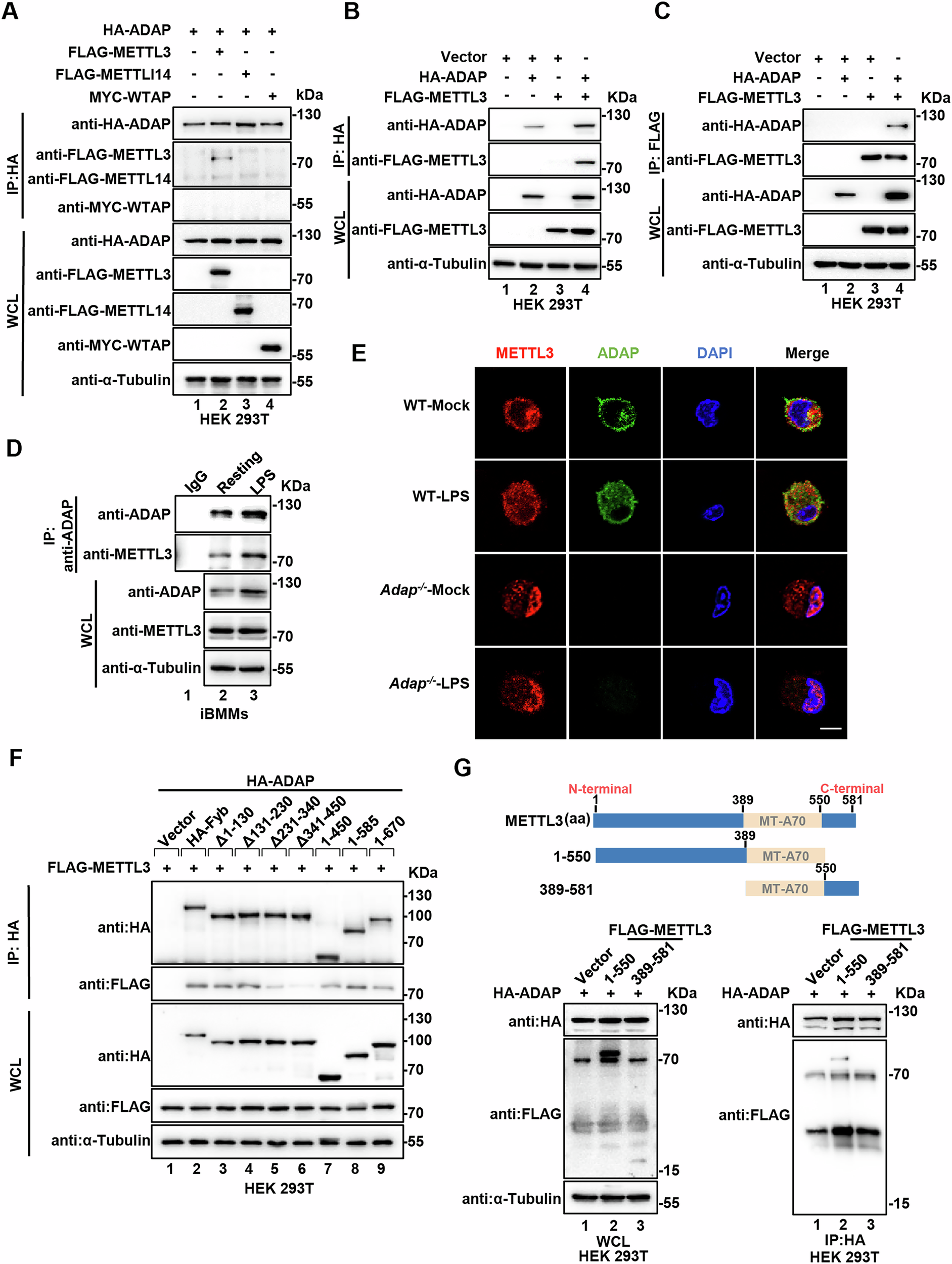
Fig. 1: ADAP interacts with METTL3 but not METTL14 or WTAP in the cytoplasm.
From: ADAP-METTL3 modulates the inflammatory responses of macrophages via m6A modification of Spry1

A HEK 293T cells were co-transfected with HA-ADAP, FLAG-METTL3, FLAG-METTL14, MYC-WTAP, or empty vector constructs. Forty hours post transfection, cell lysates were subjected to immunoprecipitation with an anti-HA antibody, followed by immunoblotting with the indicated antibodies. B, C HEK 293T cells were co-transfected with empty vector, FLAG-METTL3, or HA-ADAP plasmids for 36 h. Cell lysates were immunoprecipitated using either an anti-HA antibody (B) or an anti-FLAG antibody (C), followed by immunoblotting with the indicated antibodies. Whole-cell lysates were analyzed to confirm transfection efficiency. D iBMMs were either left untreated or stimulated with LPS (1 μg/ml). Twelve hours post stimulation, cells were lysed and subjected to immunoprecipitation (IP) using anti-ADAP or control IgG antibodies. Total and immunoprecipitated proteins were then analyzed by immunoblotting with the specified antibodies, as indicated. E Peritoneal macrophages (PMs) from both WT and Adap−/− mice were untreated or stimulated with LPS (1 μg/ml, 12 h), followed by immunofluorescence staining. Representative confocal microscopy images show the subcellular distribution and co-localization of ADAP (green) and METTL3 (red), with nuclear staining by DAPI (blue). Scale bar: 10 μm. F HEK 293T cells were transiently transfected with the empty vector, FLAG-METTL3, full-length HA-ADAP, or HA-ADAP mutant constructs for 40 h. Whole-cell lysates were immunoprecipitated using an anti-HA antibody, followed by immunoblotting with anti-HA or anti-FLAG antibodies. Anti-α-tubulin was used as a loading control. G HEK 293T cells were transfected with empty vector, full-length METTL3, or its truncated mutants, together with HA-ADAP. Forty hours post-transfection, cell lysates were immunoprecipitated using an anti-HA antibody. Immunoprecipitates were separated by SDS-PAGE and immunoblotted with anti-FLAG and anti-HA antibodies. A schematic representation of full-length METTL3 and its truncated constructs is shown.