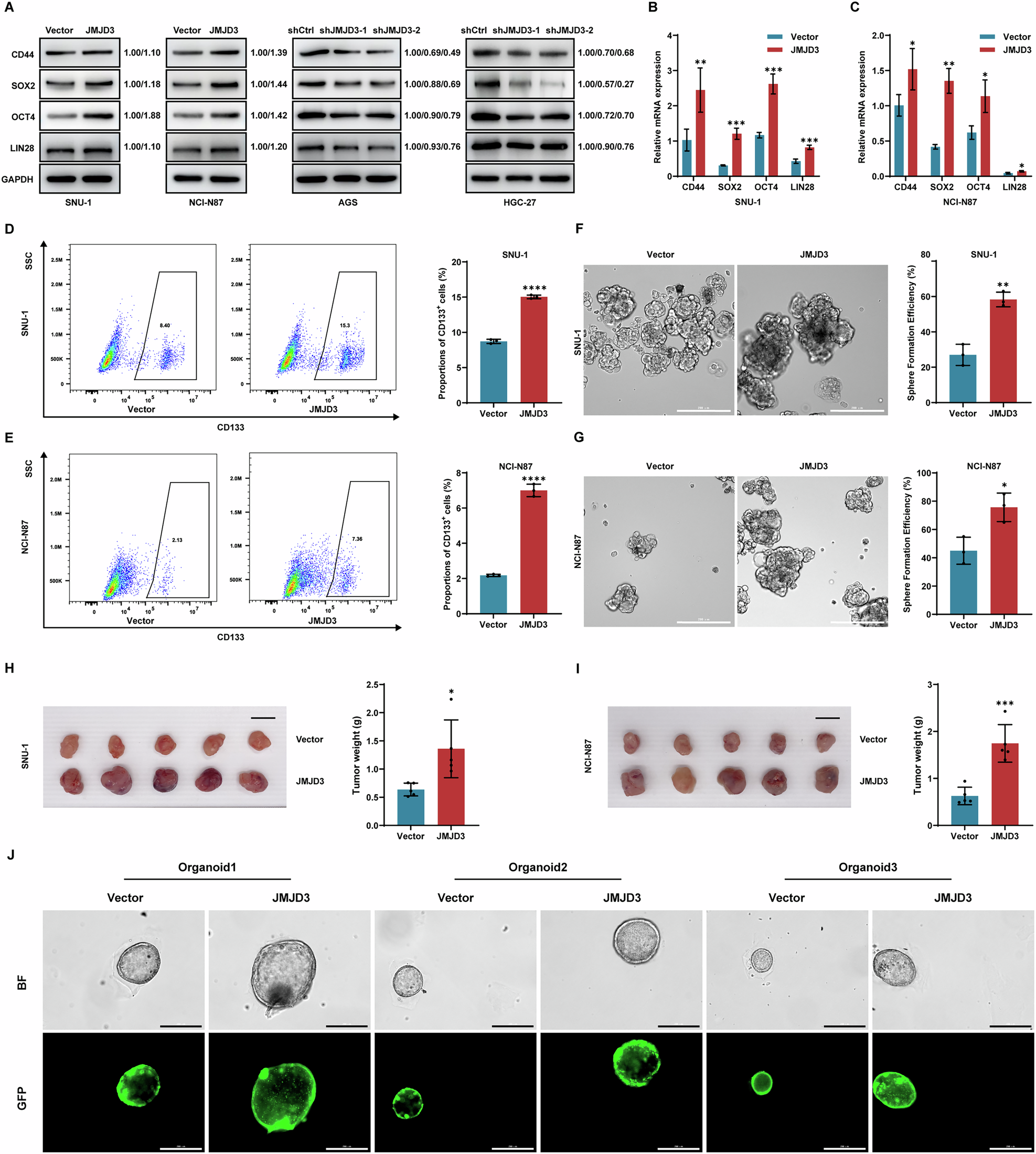
Fig. 3: JMJD3 maintains the stemness of gastric cancer cells.

A The protein expression levels of CSC markers, including CD44, SOX2, OCT4 and LIN28, were examined in shJMJD3-transfected gastric cancer cells and JMJD3 overexpression plasmid-transfected gastric cancer cells by western blot. B, C The mRNA expression levels of CSC markers. Multiple unpaired t tests were performed. D, E Flow cytometry was used to assess the percentage of CD133high cells in gastric cancer cells with JMJD3 overexpression. Unpaired t tests were performed. F, G Tumor sphere formation assay were used to detect the proliferation rate of SNU-1 and NCI-N87 cells after transfected with indicated plasmid. Scale bars = 200 µm. Unpaired t tests were performed. H, I Nude mice were injected subcutaneously with cells and tumor formation monitored over a period of several weeks. Scale bars = 1 cm. Unpaired t tests were performed. J Representative images of three different gastric cancer organoids transfected with JMJD3 overexpression vectors or control vectors for 2 weeks. Scale bars = 200 µm. The data are the means ± S.D. of three independent experiments. *p < 0.05; **p < 0.01; ***p < 0.001; ****p < 0.0001.