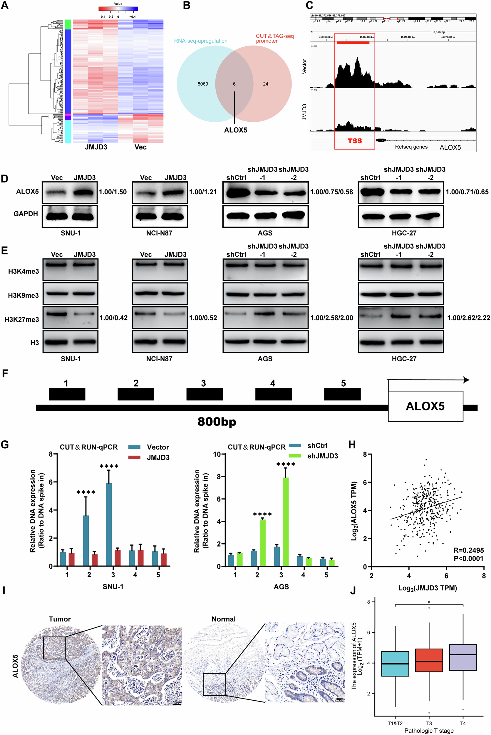
Fig. 4: JMJD3 upregulates ALOX5 through reducing H3K27 trimethylation.

A Supervised hierarchical clustering of the genes differentially expressed after JMJD3 overexpression in SNU-1 cells. B After overexpression of JMJD3, co-genes between up-regulated gene of Microarray analyses and the promoter region obtained in CUT&TAG-seq were obtained by Veen. C CUT&TAG-seq in SNU-1 cells visualized using IGV. TSS regions are shown in red graphs. D ALOX5 was measured in gastric cancer cells with JMJD3 overexpression or silencing, determined by western blot assay. E The abundance of H3 lysine methylation was assessed in gastric cancer cells with JMJD3 overexpression or silencing by western blot analysis using whole-cell lysate. F Schematic presentation of five regions relative to the ALOX5 transcriptional start site used as primers to test histone occupied abundance. G CUT& RUN-qPCR was performed to assess H3K27me3 occupancy in SNU-1-JMJD3, AGS-shJMJD3, or their control cells. H Correlation between JMJD3 and ALOX5 in TCGA database. I Expression of ALOX5 in gastric cancer detected by IHC. J Relationship between ALOX5 expression levels and patients’ T stage in the TCGA database. *p < 0.05; ****p < 0.0001 is based on the Student t test. The data are the means ± S.D. of three independent experiments.